《星海爭霸 2》合作任務指揮官阿巴瑟報到 3.3 更新檔釋出異變戰場等新內容

(GNN 記者 RU 報導) 2016-05-19 17:31:34

  指揮官阿巴瑟報到!在《星海爭霸 2》更新檔 3.3 中,阿巴瑟出馬加入合作任務的最新的指揮官行列;他擁有強大的技能和升級,可以強化麾下作戰單位的能力。更新檔 3.3 同時推出異變戰場、每週異變戰場與大師等級等內容,所有玩家皆可使用這些全新特色,就連《新手入門版》玩家也不例外。
 

《虛空之遺》合作模式全新指揮官─阿巴瑟登場

 
  蟲族進化大師 ─ 阿巴瑟加入《星海爭霸 2》合作任務指揮官行列。阿巴瑟主要能力是透過破壞性與恢復性的手段在戰場上協助戰鬥單位。「毒液蟲巢」可放置一個隱形的爆炸地雷,對踩到的敵人造成傷害;「療癒」可瞬間治療指定範圍內的所有友軍,並給予持續性的恢復效果,對所有類型的單位有效,包括建築。
 
  • image

    《星海爭霸 2》合作任務 指揮官阿巴瑟報到!

  阿巴瑟擁有專屬的進化機制,透過進化,能收集陣亡敵人留下的生物質,並製造新原質賦予手下,使他們變得無比強大。一個單位累積超過 100 單位的生物質,就會變形成該單位的終極進化型態。地面單位最終會進化成殘暴蟲,擁有大量的生命及對地的擴散攻擊,而空中單位會變成滿是觸手的利維坦,毀滅所有接觸的物體。
 
  • image

    阿巴瑟的主要能力是透過破壞性與恢復性的手段在戰場上協助戰鬥單位

  Blizzard 表示,玩家花費戰網幣 150 元即可解鎖阿巴瑟和所有他麾下的單位及戰術,善用他們進入戰場,征服重重挑戰。欲了解阿巴瑟指揮官,請參考介紹影片或官方部落格
 
 

更新檔 3.3 其他全新內容

 
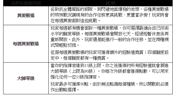
  Blizzard 表示,《星海爭霸 2》更新檔 3.3 在合作任務推出全新內容:異變戰場、每週異變戰場與大師等級;所有玩家皆可使用這些全新特色,就連《新手入門版》玩家也不例外。
 
 
  • image
  • image

    異變戰場的特殊戰況讓現有的合作任務更具挑戰、更豐富多變!

  更新檔 3.3 同時加入了能讓玩家表達自己情感的新方式「聊天表情符號」。玩家可以在「表情符號目錄」選擇你想表達的情緒或直接輸入「表情符號指令」。所有玩家都可使用基本的 23 種表情符號,而擁有特定資料片或追加內容的玩家,還可獨家使用另外 16 種表情符號。更新檔 3.3 亦改良「起始畫面」,包括版面的重新編排、首頁內容的類型區隔,並以滑動式的「最新消息」選單來提供玩家遊戲更新公告等資訊。
 
  • image

    更新檔 3.3 還加入了能讓玩家表達自己情感的新方式 - 聊天表情符號

 

 

載入中...

延伸報導

《星海爭霸 2》WCS 瓦倫西亞台港澳日挑戰賽今日起開放報名
電競 | 星海爭霸 2:諾娃特務密令
0
《星海爭霸 2》即將迎接全新合作任務指揮官「菲尼克斯」
PC | 星海爭霸 2:諾娃特務密令
0
《星海爭霸 2》 東亞邀請賽 3 月 10 日起登場 台、港、韓、日中五地選手一較高下
電競 | 星海爭霸 2:諾娃特務密令
0
《星海爭霸 2》WCS 台港澳日挑戰賽第一季開放報名
電競 | 星海爭霸 2:諾娃特務密令
0
《星海爭霸 2》更新檔 3.11 上線 新合作任務「亡者之夜」登場
PC | 星海爭霸 2:諾娃特務密令
0
特務前來報到!《星海爭霸 2》新合作任務指揮官「諾娃」、新功能「播報員」上線
PC | 星海爭霸 2:虛空之遺(Legacy of the Void)
0
指揮官阿巴瑟即將報到!《星海爭霸 2》3.3 版本將加入合作任務「異變戰場」、表情符號
PC | 星海爭霸 2:虛空之遺(Legacy of the Void)
0
《星海爭霸 2》新合作任務指揮官「亞拉瑞克」現身 揭露 3.6 更新檔新功能特色
PC | 星海爭霸 2:虛空之遺(Legacy of the Void)
0
《星海爭霸 2》更新檔 3.13 上線 新合作任務「亞蒙之鐮」與指揮官「菲尼克斯」登場
PC | 星海爭霸 2:虛空之遺(Legacy of the Void)
0
【BZ 17】《星海爭霸 2》16 日起免費遊玩 可感受《自由之翼》劇情戰役與指揮官等內容
活動 | 星海爭霸 2:自由之翼
0
【GC 15】《星海爭霸 2》新模式同盟指揮官希望引導熱愛劇情戰役玩家探索更多遊戲內容
活動 | 星海爭霸 2:虛空之遺(Legacy of the Void)
0
【BZ 19】《星海爭霸 2》公開合作任務指揮官「阿克圖洛斯.蒙斯克」及「殘酷+」難度
活動 | 星海爭霸 2:虛空之遺(Legacy of the Void)
0
《星海爭霸 2》今日起在台轉為免費遊玩 新合作任務指揮官「米拉與麥特」同步上線
PC | 星海爭霸 2:自由之翼
0
【BZ 17】《星海爭霸 2》講座公開改版資訊 推出新指揮官和合作任務等
活動 | 星海爭霸 2:自由之翼
0
【GC 18】《星海爭霸 2》公開最新合作任務指揮官泰科斯‧芬利
活動 | 星海爭霸 2:虛空之遺(Legacy of the Void)
0
《星海爭霸 2:虛空之遺》合作任務模式將推出「Carbot 異化蟲」指揮官
PC | 星海爭霸 2:虛空之遺(Legacy of the Void)
0
【BZ 18】《星海爭霸 2》公開全新合作任務指揮官澤拉圖
活動 | 星海爭霸 2:虛空之遺(Legacy of the Void)
0
《星海爭霸 2》新合作任務與指揮官德哈卡登場 推出賽評小色、F91 播報員
PC | 星海爭霸 2:虛空之遺(Legacy of the Void)
0
【GC 17】《星海爭霸 2》公開最新合作任務指揮官德哈卡
活動 | 星海爭霸 2:虛空之遺(Legacy of the Void)
0
《星海爭霸 2》新合作任務指揮官「斯杜科夫」登場 結合人類與蟲族能力侵擾敵方基地
電競 | 星海爭霸 2:虛空之遺(Legacy of the Void)
0