《魔龍之魂》開放全新職業「杜庫」 公會系統同步改版

(GNN 記者 Jerry 報導) 2016-05-25 16:30:04

  由 Gamevil 自製發行的策略 RPG 手機遊戲《魔龍之魂》今(25)日改版更新,開放巫術系新職業 - 杜庫,並新增公會相關功能,同時針對遊戲內容進行優化,讓玩家們在公會系統中,能夠更凝聚公會並透過任務獲得 BUFF 與各種優惠獎勵。
 

【以下內容為廠商提供資料原文】

 

全新職業 黑暗治癒師「杜庫」正式登場

 
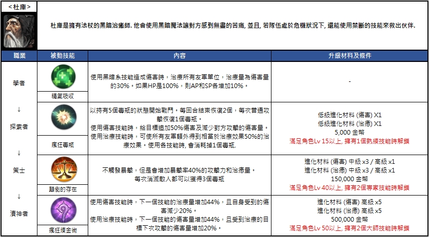
  全新職業「杜庫」是擁有法杖的黑暗治癒師,能使用黑暗魔法的力量讓對方感到無盡的痛苦!並且若隊伍處於危機狀態時,還能使用禁斷的技能拯救夥伴哦!
 
  • image

    黑暗治癒師正式登場

  與其他職業相同,本次開放的新職業一樣也有 4 種被動技能,只要達到指定等級,即可使用升級材料進行學習,現在就讓我們一起來看看他有哪些被動技能吧!
 
  • image

    可攻可補的黑暗治癒師「杜庫」 

4 種全新技能追加釋出

 
  隨著本次的更新維護,新增了四款全新技能,包括 3 款強化系和 1 款傷害系的技能。技能分別是:魔力注入、單騎鬥、雷雨之雲、靈魂契約,擁有聖職者、秘術師、狂戰士、德魯伊、掠奪者、遊俠與新職業的玩家可以學習本次的更新技能哦!
 
以下是各項技能的詳細內容:
 
  • image

    全新 4 款技能追加開放

新增公會任務 / 公會商店 公會系統更完備

 
  公會系統功能的新增也是本次更新的一大重點!更新後,公會介面新增了公會商店、公會任務的按鈕,進入公會信息時,還能看到新的公會研究按鈕。公會研究能幹嘛呢?玩家只要達到指定的公會貢獻度就能獲得公會研究的各種效果哦!
 
  • image

    玩家能夠從公會研究中察看到各種 BUFF 效果

  在公會任務中,分成 2 種任務,[個人任務] 與 [合作任務],只要完成指定的任務,就能獲得各種豐富的獎勵哦!而在公會商店中,則是有 3 種介面,分別是 [個人]、[特殊] 和 [公會],玩家們能夠在此換得各種不同的道具,但在 [公會] 介面中能夠加強公會成員 BUFF 的道具商品,僅只有公會會長與軍官有權力購買哦!
 
  • image

    公會商店正式開放 玩家們可以好好利用哦

  • image

    技能組合 由你搭配

  更新改版後,準備了各種驚喜獎勵與活動要跟玩家一同共襄盛舉!更多活動、遊戲內容,敬請鎖定《魔龍之魂》官方動態!
 

 

載入中...

延伸報導

《魔龍之魂》第二季改版 新增劇情任務並展開「沙漠地區」副本冒險
手機 | 魔龍之魂
0
《魔龍之魂》第二季事前預約活動開跑 改版內容搶先揭露
手機 | 魔龍之魂
0
《魔龍之魂》開放新職業女僧侶 新增角色外型系統與多項優化
手機 | 魔龍之魂
0
《魔龍之魂》繁體中文版上線滿 100 天 限時副本獎勵放送
手機 | 魔龍之魂
0
《魔龍之魂》全新職業巫術系「斯科拉」 開放事前預約
手機 | 魔龍之魂
0
《暗黑破壞神 4:憎恨之王》新職業「術士」首度公開 技能樹將大改版、赫拉迪姆方塊回歸
多平台 | 暗黑破壞神 4
151
《RO 仙境傳說:守護永恆的愛》「黑色派對」年度改版 新增三大職業並開放多種全新系統
手機 | RO 仙境傳說:守護永恆的愛
0
《決戰神魔》推出年度改版開放全新職業「血襲者」與轉職系統
手機 | 決戰神魔
0
《傳奇 4》大規模改版開放全新職業「弩手」、轉職系統、特殊 BOSS
手機 | 傳奇 4
0
奇幻 RPG 遊戲《神之契約》改版釋出全新系統 中秋限定關卡同步開放
手機 | 神之契約
0
《仙劍奇俠傳 - 宿命》全新改版「聖獸重臨」 同步開放道侶系統
手機 | 仙劍奇俠傳 - 宿命
0
《少女前線》2.0 改版推出「心智升級」系統 全新大型活動「塌縮點」同步開放
手機 | 少女前線
0
《仙劍奇俠傳 全新經典逍遙遊》開放 PC 版本 同步改版推出訂婚系統
多平台 | 仙劍奇俠傳-大宇2016傾心巨匠之作 全新經典逍遙遊
0
《天堂 2 M》今日進行歐瑞改版 同步開放全新職業與全新壺精
多平台 | 天堂 2 M
0
《聖鬪士星矢:銀河之魂》全新改版 推出爭奪戰系統「遺跡戰場」同步開啟「守護」系統
手機 | 聖鬪士星矢:銀河之魂
0
《楓之谷》即將大改版 開放全新馴龍職業「龍魔導士」
OLG | 楓之谷:龍魔導士
0
《雲山之約》今日改版 開放全新職業「廉貞」
手機 | 雲山之約
2
《再見吧武器》繁中版首次改版 公會戰系統開放 推出全新角色及專屬武器
手機 | 再見吧武器
0
《鬼武傳》改版「妖猴降世」即日登場 實裝全新職業、浮空戰鬥系統
手機 | 鬼武傳
0
《夢境》改版開放至 60 級 全新寵物羅剎女登場 同步新增子女系統及 PVE 玩法
手機 | 夢境
0