《SCHOOLGIRL STRIKERS~光輝旋律~》宣布將於結束營運後推出離線保存版內容

(GNN 記者 Edward 報導) 2018-07-13 16:23:22

  SQUARE ENIX 旗下節奏動作手機遊戲《SCHOOLGIRL STRIKERS~光輝旋律~》近日宣布,將於 2018 年 10 月 15 日(一)12 : 00 終止營運服務,並預計在結束後的更新維護中公開不需處於連線環境下也能遊玩的「保存版」更新檔。
 
  • image
 
  本作描述就讀私立五稜館學園的青春少女們開始踏上偶像活動之路的成長故事,同時也是一款角色們會隨著節奏舞動的輕快節奏遊戲。
 
  • image
 
  在遊戲中化身為偶像的《SCHOOLGIRL STRIKERS》女性角色們,將會與眾多新成員一同唱歌跳舞。
 
  • image
 
  而故事劇情採完全語音,當玩家培養女孩子們的牽絆與記憶時也能解放出新的故事劇情。玩家將能以完全語音來享受女孩子們的台詞和故事劇情。
 
  • image
 
  官方今日宣布,將於 2018 年 10 月 15 日(一)12 : 00 終止營運服務,此外官方也預告將推出「保存版」,預定於 10 月 15 日(一)結束服務時實施的系統維護後,公開不需處於連線環境下也能遊玩的「保存版」更新檔。
 

官方結束營運公告原文

 

  結束營運公告

  感謝各位長久以來對《SCHOOLGIRL STRIKERS~光輝旋律~》的愛戴與支持。

  對於一路支持著本作的各位玩家們,營運團隊非常遺憾地帶來此消息。

  《SCHOOLGIRL STRIKERS~光輝旋律~》將於 2018 年 10 月 15 日(一)12 : 00 終止營運服務。自 2017 年 8 月 31 日(四)服務開始至今,營運團隊致力於提供各位玩家們更良好的遊戲體驗,但判斷出今後將難以提供足以滿足玩家需求的服務內容,故得出此結論。

  相當感謝至今為止所有喜愛與支持本作的各位玩家,同時也為帶來此訊息感到萬分遺憾。團隊在此至上深深的歉意。

◆關於終止服務前的預定行程

・營運服務結束的通知(本通知)
 2018 年 7 月 13 日(五)14 : 00
・停止販賣旋律石(與本通知同時)
 2018 年 7 月 13 日(五)14 : 00
※目前所持有的「旋律石」,於服務結束為止前都能夠使用。

◆服務終止

 2018 年 10 月 15 日(一)12 : 00

  期望各位玩家於服務結束之前,能夠繼續享受《SCHOOLGIRL STRIKERS~光輝旋律~》的遊戲內容。

◆關於服務終止後的遊戲程式

  預定於 2018 年 10 月 15 日(一)營運結束時發布的遊戲程式版本升級後,同時預定公開能繼承目前為止的部分遊戲資料,並能自由遊玩樂曲的「保存版遊戲程式」。

◆注意事項

  當玩家詢問各項事情時,因有可能需要向玩家確認遊戲檔案內容,故在詢問流程結束之前請先不要刪除遊戲程式、變換機體或是重新安裝遊戲程式。

  史克威爾艾尼克斯 支援中心:https://mdpepe.maildealer.jp/f.php?c=13&s=7fdf

  2018 年 7 月 13 日(五)《SCHOOLGIRL STRIKERS~光輝旋律~》全體營運團隊成員

 

遊戲更新至保存版之相關事宜

 
  官方於公告中指出,感謝各位玩家長久以來對《SCHOOLGIRL STRIKERS~光輝旋律~》的愛戴與支持。 本作將預定於 10 月 15 日(一)結束服務時實施的系統維護後, 公開不需處於連線環境下也能遊玩的「保存版」更新檔。
 
  因更新至「保存版」時將會繼承一部份的玩家遊戲資料, 並有如一開始就能遊玩所有樂曲等多項變更,故於事先進行通知。
 

保存版概要

 

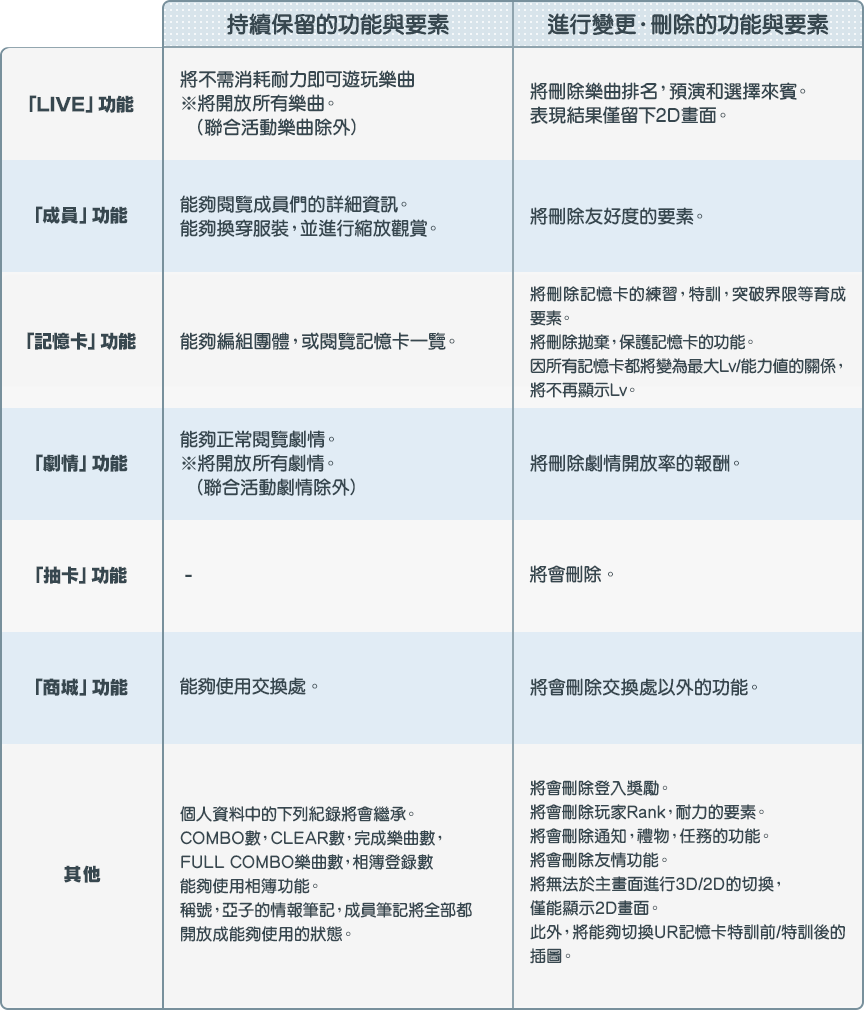
關於功能方面

 
  • image
 

關於所持有的記憶卡和道具

 
  • image
 
※禮物箱內的道具將不視為變換對象,請務必於領取之後再更新至保存版。
 

於保存版中獲得道具的方法

 
  • image
 

注意事項

  • 建議使用 Wi-Fi 連線後再進行「保存版」的更新。
  • 關於繼承資料的詳細內容,也能夠從「保存版」內進行確認。
  • 縱使於過去曾經獲得聯合活動的記憶卡,但已經販賣或是做為強化素材,而不在記憶卡一覽內時, 進行繼承後也不會重新賦予。 (所對應的相簿,服裝,劇情將會開放)
 
  官方最後也表示,期望玩家能在結束營運之後,能繼續享受《SCHOOLGIRL STRIKERS~光輝旋律~》保存版的遊戲內容。

 

© (c) SQUARE ENIX CO.,LTD. All Rights Reserved.

載入中...

延伸報導

《SCHOOLGIRL STRIKERS~光輝旋律~》實裝全新樂曲 同時公開 MV
手機 | SCHOOLGIRL STRIKERS~光輝旋律~
0
【TGS 17】《SS 光輝旋律》×「魔法少女伊莉雅」合作 30 日開跑 試玩影片獨家曝光
活動 | SCHOOLGIRL STRIKERS~光輝旋律~
0
《SCHOOLGIRL STRIKERS~光輝旋律~》中文版與日本同步上架
手機 | SCHOOLGIRL STRIKERS~光輝旋律~
0
偶像節奏遊戲《SCHOOLGIRL STRIKERS~光輝旋律~》預告將與日本同步推出
手機 | SCHOOLGIRL STRIKERS~光輝旋律~
0
推出 6 年多《TEPPEN》宣布於明年 3 月底結束營運 未來將可更新為「離線版」應用程式
手機 | TEPPEN
54
《格林回音》上市 2 年後即將結束營運 宣布推出離線版 App 可完整體驗主線故事
手機 | 格林回音
0
營運五年後《魔法禁書目錄 幻想收束》宣布將於 12 月結束營運 計畫推出離線紀念版
手機 | 魔法禁書目錄 幻想收束
48
名作遊戲擬人化 RPG《錯誤遊戲 Re:set-》宣布明年 1/5 結束營運 將發布 Ver.1.4.0 離線版本
手機 | 404 GAME RE:SET -錯誤遊戲 Re:set-
215
《乖離性百萬亞瑟王》宣布 9 月 30 日結束營運 將推出離線版本開放玩家瀏覽部分內容
手機 | 乖離性百萬亞瑟王
0
《忍者大師 閃亂神樂 NEW LINK》日版推出 7 年半宣布將結束營運 預計推出離線版
手機 | 忍者大師 閃亂神樂 NEW LINK
141
青春體驗型棒球遊戲《八月的棒球甜心》宣布結束營運 未來將推出離線版本
手機 | 八月的棒球甜心
26
《刀劍神域 火線爭戰》宣布於 10/30 結束營運 離線版將於同日推出
手機 | 刀劍神域 火線爭戰
106
《超級機器人大戰 X-Ω》宣布 3 月 30 日結束營運 日後將提供離線版應用程式
手機 | 超級機器人大戰 X-Ω
0
《魔法紀錄 魔法少女小圓外傳》日版宣布結束營運 將推離線版並發行新作繼承碼
多平台 | 魔法紀錄 魔法少女小圓外傳
71
《魔法紀錄 魔法少女小圓外傳》繁中版宣布 12 月 24 日結束營運 將提供離線模式遊戲包
手機 | 魔法紀錄 魔法少女小圓外傳
0
《SHOW BY ROCK!! Fes A Live》宣布 11/30 結束營運 確定推出保留部分機能之離線版
手機 | SHOW BY ROCK!! Fes A Live
16
女性向音樂遊戲《愛★Chu》宣布 10 月起停止更新 結束營運後將推出離線保存版內容
手機 | ICHU 偶像進行曲
0
KONAMI 偶像節奏遊戲《純愛偶像》宣布結束營運 結束同時將轉為離線遊玩版
手機 | 純愛偶像
0
《橘色榮耀!~SMILE PRINCESS~》宣布今年 11 月 30 日結束營運 將同步推出離線版程式
多平台 | 橘色榮耀!~SMILE PRINCESS~(手機遊戲)
18
《銀河遊俠》系列手機遊戲《星海遊俠:回憶》宣布將結束營運 預計推出閱覽用離線版
手機 | 星海遊俠:回憶
0