Blizzard 旗下數位卡牌遊戲《
爐石戰記》最新資料片《通靈學院》將於 8 月 7 日(美國時間 8 月 6 日)問世,研發團隊分享新資料片雙職業卡牌設計想法,他們表示,雙職業卡牌有四十張、比例非常高,研發團隊花了很多心思在此,希望讓雙職業變成接下來的新資料片卡牌策略的核心。
《
爐石戰記:通靈學院》此次新資料片結合雙職業卡牌、法術爆發新關鍵字與「研讀」新類型法術等新內容,而遊戲設計師 Alec Dawson 與 Liv Breeden 今日趁新資料片公布上市日期之際接受了巴哈姆特 GNN 等台灣媒體越洋視訊訪問,為玩家解析《通靈學院》的背景故事設定、雙職業卡特色等想法,以下為訪談摘要整理:
-
Alec Dawson
-
Liv Breeden
《通靈學院》以十個職業進入魔法學院就讀的想法來出發
問:不少玩家覺得相較於當年 WOW 中的通靈學院,《爐石戰記》裡通靈學院好像非常的輕鬆活潑,可以談談研發團隊這次設計的《通靈學院》故事背景嗎?
Alec:講到《
爐石戰記》,我們很希望用不同方式呈現大家熟悉的主題,所以我們製作《通靈學院》在把背景搬過來同時會加上爐石風格的陳述方式,這是研發團隊做起來很興奮、很開心的事情。
一般玩家想到《
魔獸世界》的通靈學院會覺得是個嚴肅的地城,但在《
爐石戰記》看起來很活潑輕快外,我們還想要把十個職業放入遊戲中,想像一下十個職業都進入通靈學院會是什麼模樣。
所以說,我們在設計通靈學院時,其實想的是當時每個職業都在、是通靈學院全盛時期、有來自艾澤拉斯各地的學生來此上課,那會是什麼情況。此資料片同時描述了科爾蘇加德這個角色與背景,不只他表面的樣子,其實他仍有黑暗的地方、在新資料片會有一些事情發生、科爾蘇加德仍有他的陰謀,這要等玩家自己發現,其他像是玩家熟悉的角色如血骨傀儡等也會出現。
問:承上題,通靈學院主視覺與魔獸世界原副本的風格相差盛大,是怎麼重編概念的?
Liv:我們希望呈現通靈學院全盛時期的風貌,所以想到學生上課可以選擇雙主修,就衍生出雙職業卡牌概念,想讓大家看看學生上課的樣子、教授會是什麼模樣。
Alec:其實這是視覺設計師 Luke Mancini 的設計,將學院教室背景設計成新風格,並結合雙主修的想法來呈現,例如法師、盜賊是以不同幻象,薩滿、德魯伊是以大自然來呈現。
我自己最喜歡的法師、盜賊組合,很多小細節可以透過此組合呈現出來,這真的很酷。
問:那為何會選擇科爾蘇加德還是人類的時期作為這次通靈學院主題背景的時期?製作團隊是否有考慮過以《魔獸世界》中都是死靈的背景來製作嗎?
Liv:科爾蘇加德已經有以巫妖樣子出現在《
爐石戰記》 納克薩瑪斯的時候了,這次《通靈學院》希望呈現熟悉感又具有爐石特色,我們想要讓通靈學院有其特別風格,這是不容易的事情。所以團隊想說與其讓他以巫妖方式出現,不如以人類出現。因為他大巫妖、死靈法師邪惡的那一面,已經在納克薩瑪斯時出現過,那這次以活人身份登場,還是會有黑暗一面,可是他和巫妖時有何差別?我們很希望能做出來讓玩家體驗。
這次很多玩家熟知的角色也是會以活著的樣子出現,玩家會覺得很熟悉,也可以從另一個角度來再次瞭解這角色。
-

-

-
不同模樣的科爾蘇加德
Alec:這次我們會想用另一種風格來呈現通靈學院。主要是想像如果你在艾澤拉斯上了一所魔法學校會是什麼情況,大家應該都幻想過上魔法學校的感覺,而所謂雙主修就是奠定在此基礎上,想出來的機制。
另外,我們還有研讀的新機制,都是想像上魔法學校是什麼狀況,這給我們很多概念發想的機會。
問:除了新卡外,能否透露通靈學院的整個改版計畫還會帶來些什麼內容?
Liv:除了新卡牌外,我們還會有新的單人模式、新的遊戲模式,這新的模式規模會跟競技場差不多,但目前除了我們已經釋出的訊息之外,沒有其他內容可以分享。
Alec:我們推新資料片的時候,也是讓我們檢視整個大環境的機會,也會順勢加入新內容,過去有魔化火焰節、也看到戰場更新,那隨著資料片更新,我們也會在戰場上推出新的英雄,這都會隨著時間推進、推出新的內容。
問:隨著第十個職業惡魔獵人的加入,未來每個資料片卡牌數量是否有機會多於 135 張?
Alec:前一次《外域之燼:伊利丹的崛起》推出時,我們利用新職業推出的機會、重新檢視卡牌數量種類。我們那時希望讓玩家有更多
惡魔獵人可以直接使用的卡牌,但也不希望讓全部資料片的卡牌太多,就想說減少中立牌數量。在設計
惡魔獵人卡牌時就思考玩家可以直接使用、不和其他職業差別太多,所以在新手起始牌組我們的想法是與其增加數量,不如採取減少中立牌的方式來介紹此新職業。
雙職業研發想法
問: 請問研發團隊雙職業卡牌的想法是源自於何處?靈感是否來自於先前《奧丹姆守護者》的《探險奇兵》單人模式?可否可談談設計緣由?
Alec:雙職業卡牌的想法其實在爐石團隊已經討論很久。我們從《黑巫森林》森林就已經討論這個概念,但何時推出才比較適合是個問題,現在覺得與《通靈學院》新資料片符合才決定推出,也比較成熟。
我們最早討論的是牧師和術士組合。我自己很喜歡這個組合,這兩個職業有些機制有點類似,牧師補血、術士抽牌會扣血,在操弄血量上有其共同性,那如何造成變化、跟其他職業何搭配,我們藉由慢慢思考,把其他組合做出來。
Liv:這些雙職業卡牌組合設計跟以往有些不同,例如盜賊與法師組合是相輔相成,既是盜賊又是法師卡。我們過去在《
黑街英雄之加基森風雲》時有所謂幫派,但職業加入幫派感覺只是在同一陣線,這次卡牌同時是盜賊又是法師卡,要找到兩職業共同點和交集才能創造出此卡牌。
問:相較於以往的雙職業遊玩方式,本次雙職業卡牌有什麼特色或改良之處?
Alec:就像 Liv 所說這跟加基森風雲不太一樣。以雙職業來說 ,我們這次希望做到一卡牌如果不是雙職業的話無法出現效果。當初是一張卡牌功能一樣、三職業來用都沒差別,這次是將兩職業獨有特色融入一張卡。例如像「閃電之花」把薩滿和德魯伊的特色加在一起,如果不是這種形式,我們無法在其他卡牌看到這樣的呈現。
也就是說,大家會看到把兩個職業類似的獨有特色結合在一起呈現卡牌,這張卡會結合兩職業的強項,但兩個職業使用起來會不同。例如「野爪尊師」這張牌,因為德魯伊和獵人各自擁有的野獸卡牌不同,所以兩職業在用這張卡牌的策略也會不同。
大家知道《通靈學院》雙職業卡牌有四十張、 比例非常高,我們花了很多心思在此,也希望讓這個特色變成接下來遊戲卡牌策略的核心。
Liv:我記得當時設計雙職業時提到一張新卡牌概念,Alec 覺得那太德魯伊、沒有薩滿感覺,所以我們設計時不只是單單融入兩個職業的背景故事、風格,還要把機制加入。
問:有的玩家表示,老牌的卡牌遊戲過往已經有雙色卡牌這樣的作法,那《爐石戰記》在採用這樣的設計時,有什麼樣超越前人的作法嗎?
Alec:《
爐石戰記》特別之處在於十個職業,每個職業都有獨特打法與獨自英雄能力,不管哪張職業卡牌,我們都希望展現強烈職業特色。所以在雙職業卡牌設計,我們會想說哪個職業有共通地方可以發揮,各自職業定位如何,像是德魯伊的機制怎樣和薩滿、獵人完整結合在一起等。
Liv:當初在《奧丹姆守護者》讓玩家扮演雙職業英雄之一,但那時主要是使用兩個職業的卡牌而已,這次在《通靈學院》中我們設計雙職業卡牌,是希望呈現兩職業交集之處,當機制共享時會發生什麼樣的事情,例如想像獵人如果加上
惡魔獵人打法機制一定會跟單獨獵人不同,以這種方向來探索各種可能性。
問:雙職業卡會是這個資料片限定的設計,還是未來資料片也有可能沿用?
Liv:目前我們在設計上希望讓每部資料片都有其特色。由於《通靈學院》有雙主修概念,才會有設計出雙職業卡牌,但放到其他資料片可能就不適合,因此我們目前是想說只在此資料片推出雙主修、雙職業卡牌而已。
Alec:我們希望每個新資料片都有獨特特色,雙主修很適合這部資料片。因為你去學校可能同時修兩門主修,所以才設計雙職業卡牌,遊戲也才有道理出現雙職業卡牌機制。
問:雙職業卡的職業是規律排列的,例如戰士是與盜賊、聖騎連動,法師則是跟薩滿、盜賊連動,但其實可搭配的組合很多,目前的十種組合是如何決定出來的?可否分享背後的考量和理由?
Liv:如同前面所說,我們一開始最先想到的是牧師和術士。我們盡量找兩個職業有機制互補或是卡牌主題接近的。記得當初設計時有些組合我們決定淘汰掉,有的則加以互換,而這十個組合很早就確定,然後再來發想新的雙職業卡牌該怎麼做。
問:由於目前揭露的新卡牌尚未出現武器卡,在雙職業卡牌規矩下,怎麼辨別武器卡牌的職業從屬問題?
Liv:玩家若仔細看現行武器卡牌,文字方格外框是跟著職業顏色在跑,像聖騎士有點土色跟黃色,雙職業機制玩家可以看外框來瞭解是哪個職業顏色,這是我們原本就有做的,這次武器卡牌外框會有些調整,讓大家更方便辨識這武器是哪個職業可使用。
問:在設計雙職業卡牌的同時,製作團隊是如何避免讓兩種相似運作機制的職業因此失去原本自我的特色?
Liv:「閃電之花」應該是個很好的例子,我們在設計時希望把兩職業特色都做出來。 像是德魯伊、成長德會在初期累積法力水晶,那薩滿
超載也是類似概念,讓薩滿獲得額外水晶,就是這樣找兩職業共同有的特色,但操作不太一樣的機制來放在同一卡牌中。
另外一個例子是「退化魔彈」,這是薩滿和法師雙職業卡,由於他們都會把手下變成其他生物,像是青蛙或是羊,我們把薩滿將其變形後會有減一費的水晶手下,和法師變羊術結合在一起,就變成這張卡。
Alec:我們設計雙職業卡牌希望結合兩職業特色,那在找特色時,我們想要這職業最強的特色與機制,然後來結合,但重點又不要把這職業的特色抹消掉,因為每個職業在爐石中都有其風格與定位。
像是牧師和術士這個組合,兩者的交集就是都會用一些方式操弄血量,所以我們就把這個當成設計機制,但我們在設計雙職業卡時就不會把讓牧師快速抽牌放入,因為這是術士機制,不是牧師的特色。另一個例子是戰士與盜賊組合,兩者都會用武器,想要設計雙職業武器卡牌就很合理、大家可以期待看看。
問:面對雙職業卡牌,設計團隊又是如何考量平衡?
Liv:我們希望把職業特色放入,重點看兩職業的組合,例如盜賊與法師有何交集,這張卡可以展現出兩職業特色又是職業交集,也就是說在法師牌組裡可以連動、放入盜賊牌組也是可以和其他卡連動,但在兩牌組中連動和互動方式可能不同。這不會像是另一張中立卡一樣,任何職業都可用,所以一定比其他中立卡強又是兩者職業特色的交集。
Alec:設計雙職業卡牌時,我們碰到很多挑戰,但這些過程團隊其實是很開心的。像法師、盜賊組合,我們很早確定雙職業機制是連擊,想要看其他可用的卡牌間互動為何,看法師所有卡如何跟連擊互動。所以說要做成雙職業卡牌的挑戰真的很大,但又是很開心的開發過程。
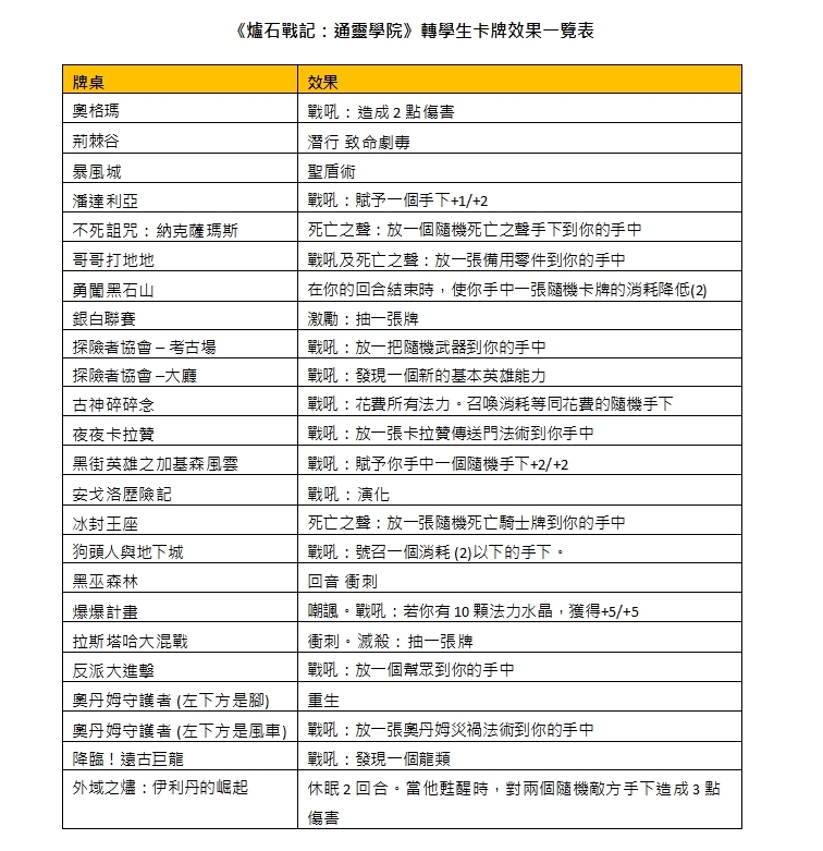
問:「轉校生」的效果很特別,以牌桌為主的啟發點是?是否能詳細描述「轉校生」在每個牌桌下的作用?牌桌效果是否有溯及過往退環境的資料片?
Alec:以「
轉校生」來說,這卡牌機制我們很早就想到,《安戈洛歷險記》那時我們其實已經想到這張卡的機制,只是苦於沒有機會放入遊戲中。這次《通靈學院》我們覺得剛好可以放入,這個時間點推出、很符合資料片特色,它是會針對不同的牌桌裝飾產生特殊效果,目前針對已有的所有牌桌都有對應效果。
而當
轉校生進入開放模式, 如果有新的牌桌設計、也就是未來推全新資料片的牌桌時,
轉校生的效果就是變成發現新資料片當中的一張牌 。
這樣的設計對我們而言是新的嘗試,我們感覺很興奮,從玩家回應來說他們也很喜歡,玩家很快發現了每個牌桌效果、還做出對應表格(笑)。
-
玩家實測出轉校生的效果
問: 已揭露的「血骨傀儡」的效果設計是啟發自原本魔獸的副本嗎?可否透露還有什麼副本怪物有被運用到此次資料片卡牌中呢?
Liv:「血骨傀儡」是從當時《
魔獸世界》地下城發想的,其實我們到最後幾週對他還沒有理想的定位,就一直腦力激盪。我記得當時打通靈學院副本時, 這個王會追著玩家一直跑、一直殺不死,只能繞圈子躲他,就想說那可以在《
爐石戰記》中變成甩不開的角色。
所以我們決定設計成對手甩不開的手下,除非對方沈默他,不然他會一再出現在檯面上,就把這概念設計進入遊戲中。
問:此次疫情對研發團隊在開發新資料片上造成什麼樣的挑戰?研發團隊在家工作的情況下,有影響到遊戲開發與推出時程嗎?
Liv:在家工作對研發團隊來說造成很多挑戰,其中溝通是最大的挑戰。研發團隊互動變成要改變方法,我們無法像過往在辦公室那樣真正面對面、拍拍肩膀說「你來看看這設計如何」,必須用電子郵件、簡訊、線上開會等等,整個感覺比較正式。
這疫情來得非常突然。但在家工作也不是完全沒有好處,我們在測試、寫筆記時變得比較心無旁騖,至於問到是否會有影響這部分,《
爐石戰記》新資料片還是會如期推出。
《
爐石戰記:通靈學院》預定 8 月 7 日在台問世。Blizzard 表示,《通靈學院》全新卡牌揭露於本日正式展開,即日起至 7 月 30 日止,每天都將有全新卡牌陸續揭露,官方也將於台灣時間 7 月 30 日凌晨 1 點在
《爐石戰記》Twitch 頻道 進行《通靈學院》最終卡牌揭露直播。