《跑跑卡丁車》第一屆全國菁英賽 10 月 1 日引爆戰火

(巴哈勇者:Kobaya 報導) 2011-09-30 12:25:35 我要投稿

  遊戲橘子今日宣布,旗下競速遊戲《跑跑卡丁車》將推出全新的電競賽事,第一屆《跑跑卡丁車》全國菁英賽將於 10 月 1 日至明年 1 月 21 日每周六日上午 11 點 30 分至下午 3 點,共 16 場線上賽,15 場網咖賽,讓玩家爭奪總冠軍 10 萬元。


◆ 賽事介紹

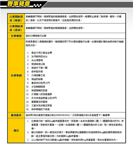
  本次賽事有分成競速類和道具類,兩大類型的比賽其中競速類的比賽是以速度和性能跟對手競爭看誰能夠奪得第一名的頭銜,這次勝利條件只要能在 5 回合賽道內建績分(10/8/6/5/4/3/2/1),分別取總績分前 4 名者進晉下一輪賽事。


◆ 晉級流程圖


◆ 獎金說明
  本次比賽只要初賽打贏到第一名就可以取得決賽的晉級門票,而且每場晉級的第一名都可以獲得 3000 元的獎金,並且有機會挑戰總冠軍 10 萬元。


跑跑卡丁車全國菁英賽 10 月 1 日開打!

  現場即將於 10 月 1 日在台北市哈哈活力站-民生店開打,只要參賽的玩家都有機會獲得獎金,第一名的玩家更可獲得 3000 元獎金。除此之外,現場還特別準備驚喜小獎品要現場贈送給玩家。更多活動詳情敬請參見比賽活動頁面。

跑跑卡丁車 全國菁英賽報名資訊!


 

載入中...

延伸報導

《跑跑卡丁車》2025 大馬猴盃世界賽韓國好手李宰赫奪冠 爆哥無緣晉級決賽第二階段
電競 | 跑跑卡丁車
31
《跑跑卡丁車》2025 大馬猴盃世界賽 Neal 爆哥挺進八強 今晚將在決賽登場
電競 | 跑跑卡丁車
59
知名《跑跑卡丁車》選手「爆哥 NEAL」受邀擔任中信兄弟開球嘉賓 週末現身臺中洲際棒球場
人物 | 跑跑卡丁車
22
《跑跑卡丁車》「火暴盃跑跑畢業賽」總冠軍出爐 爆哥及朔月聯手進行對抗表演賽
電競 | 跑跑卡丁車
17
NEXON 宣布《跑跑卡丁車》3 月底在韓國結束營運 將由《跑跑卡丁車:飄移》逐步接棒
多平台 | 跑跑卡丁車
83
投稿《跑跑卡丁車》全國菁英賽北區再次點燃戰火
OLG | 跑跑卡丁車
0
爆哥主辦《跑跑卡丁車》「火暴盃跑跑畢業賽」第二週賽事落幕 總決賽 1 月台北登場
電競 | 跑跑卡丁車
28
《跑跑卡丁車 RUSH+》K1 新秀賽 再次引領賽道狂飆的熱潮
電競 | 跑跑卡丁車 RUSH+
0
投稿《跑跑卡丁車》beanfun!樂豆全國公開賽南區賽事「桂冠」得冠軍
OLG | 跑跑卡丁車:革命進化
0
投稿《跑跑卡丁車 2.0》beanfun!樂豆全國公開賽中區賽事 辛亥大軍壓陣、爆哥奪冠
OLG | 跑跑卡丁車 2.0
0
《跑跑卡丁車》FGL 遊樂盃全國總決賽三項比賽結果出爐 GameKings 摘團體競速冠軍
電競 | 跑跑卡丁車:侏儸紀大冒險
0
投稿《跑跑卡丁車 2.0》beanfun!樂豆 全國公開賽 24日全面開賽
OLG | 跑跑卡丁車 2.0
1
投稿《跑跑卡丁車》beanfun!樂豆全國公開賽中區賽事 低調club與DN追尋攜手演出逆轉秀
OLG | 跑跑卡丁車:革命進化
0
FGL 遊樂盃《跑跑卡丁車》《爐石戰記》全國總決賽將於本週末登場
電競 | 跑跑卡丁車:侏儸紀大冒險
0
《跑跑卡丁車》歡慶元宵節 參加 GP 賽入手全新「賣場競速推車」
OLG | 跑跑卡丁車:侏儸紀大冒險
0
《跑跑卡丁車》新迷你系統「積木快手」登場 同步開放迷你道具賽「飛彈團體賽」
OLG | 跑跑卡丁車
0
投稿《跑跑卡丁車 2.0》beanfun!樂豆全國公開賽 8 月 18 日下半季賽事開戰
OLG | 跑跑卡丁車 2.0
2
《跑跑卡丁車》「火暴盃跑跑畢業賽」12 日開放報名 由爆哥 NEAL 擔任播報賽評
人物 | 跑跑卡丁車
17
投稿《CSO》《跑跑卡丁車》beanfun!樂豆全國公開賽 公開加碼活動
OLG | 遊戲橘子
0
投稿《跑跑卡丁車》beanfun!樂豆全國公開賽北區賽事 MaoCtion 榮登個人第一
OLG | 跑跑卡丁車 2.0
0