電競賽制全面翻修《星海爭霸 2》第二季個人賽本週開戰

(GNN 記者 Jerry 報導) 2013-05-08 16:22:17

  《星海爭霸 2》個人賽第一季已經在上週全部結束,而台灣電子競技聯盟 TeSL 也在今日發布新聞稿,宣布將把職業個人賽第二季的賽制完整翻新,希望帶給觀眾更精采的電競賽事。
 

 

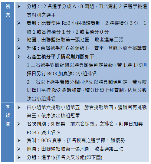
  第二季的賽制將使用 Ro2(Round of 2,雙回合制),除了保證每天都有 4 場比賽可看之外,積分獎勵的設置也讓每位選手必須全力求勝。官方也在本週一進行了線上分組儀式,由第一季的冠亞軍,Sen 以及 Ball(詹鎮宇)選出兩組的第 2 位選手,第 2 位再接著選出第 3 位選手(以下類推),詳細賽制請見下列表格:
 

 

  官方表示,由於台籍選手將取前 6 名保級,在初賽排位較後的本土選手都有機會以季後擂台戰爭取保級機會,而排位在第 3 或第 4 名的選手們都得小心,雖然在 Bo5 的季後賽中有著 1 勝的優勢,但是只要低選位選手成功演出「下剋上」,就會重蹈在上一季表現不佳,落入職業挑戰賽成為「職業守門員」的 Rex(雷皓成)和 Hui(袁錦輝)之後塵,可說是完整表達了季後賽意義中的「生存」兩字。
 

 

  而在觀眾們最關心的外籍選手方面,經過 eSF 以及 KeSPA 提供約 20 餘位的選手名單之後,TeSL 賽事部在第二季選擇了來自 AZUBU 的 TOP 以及 San 進入 7-ELEVEN 職業電競聯賽》,TOP 曾經打入過 GSL Code S 級的決賽,以 1:4 敗給 IMMVP 而屈居亞軍,而「項鍊神族」San 也曾是 Code S 等級的神族選手。兩位選手將入住 yoe IRONMEN 宿舍由鋼鐵人代管,為第二季賽事帶來新的刺激和賽事。
 
 

載入中...

延伸報導

受武漢肺炎疫情影響 AESF e-Masters 亞洲電競大師盃宣布延期
電競 | TeSL 台灣電競聯盟
0
IESF 世界電競錦標賽 12 月首爾登場 KELME 邀直播主、賽評展示全新電競國家隊戰服
電競 | TeSL 台灣電競聯盟
0
2019 電子競技運動大專盃開始報名 將比《英雄聯盟》《爐石戰記》《傳說對決》等項目
電競 | TeSL 台灣電競聯盟
0
IESF 世界電競賽舉行開賽記者會 預告將在 11 月 9 日至 11 日於高雄巨蛋登場
電競 | TeSL 台灣電競聯盟
0
IESF 今日授旗《英雄聯盟》《鐵拳 7》《CS:GO》中華台北代表隊選手 BeBe 等
電競 | TeSL 台灣電競聯盟
0
ufotable WEBSHOP POP-UP 展「鬼滅百景」本週起於台北限定登場
宅物 | 鬼滅之刃
5
《吃豆人 吃遍世界 2》本週上市 索尼克合作 DLC 預定 11 月登場
多平台 | 吃豆人 吃遍世界 2
8
《咒術迴戰 幻影遊行》9 種全新廣告將自本週開始於第二季動畫內播出
手機 | 咒術迴戰 幻影遊行 / 咒術迴戰 幻影夜行
63
【TGS 25】辻本與吉田暢談《魔物獵人 荒野》×《FF XIV》合作 錯開雙方活動時間讓玩家不會爆肝
花絮 | 魔物獵人 荒野
59
《忍者外傳 4》試玩報導 超忍世代交替 本格硬派忍者遊戲大復活
多平台 | 忍者外傳 4
117
SQUARE ENIX 雙十一優惠開跑 《本所七大不可思議》首次五折並公開短片
產業 | SQUARE ENIX
3
真人版電影《SAKAMOTO DAYS 坂本日常》宣布朝倉新交由高橋文哉飾演
影劇 | SAKAMOTO DAYS 坂本日常
32
《魔女祇兵-The Witch of Luludidea-》本日發售 免費釋出萬聖節紀念插畫
多平台 | 魔女祇兵-The Witch of Luludidea-
8
阿茲特克三週年慶 APL 職業聯賽明年登場 職業選秀本周開戰
其他 | 阿茲特克電子競技聯盟 ASL 明星聯賽
0
《星海遊俠 2:第二個故事 R》本日問世 愛與勇氣的 RPG 再度回歸
多平台 | 星海遊俠 2:第二個故事 R
78
投稿《最後一戰:無限》第三季「Echoes Within」本週登場!將帶來新地圖、模式和武器
多平台 | 最後一戰:無限
4
《妖神記》曝光培養系統與主要妖靈師角色 預告本週釋出重製漫畫第二話
手機 | 妖神記
0
智冠科技今年第一季獲利 2.53 億元 《古劍奇譚網路版》本週將進行「夢與時空」改版
多平台 | 智冠
0
Blizzard 公開《星海爭霸》高畫質重製版細節 包含本作與《怒火燎原》資料片內容
PC | 星海爭霸高畫質重製版
0
《終極戰士:狩獵戰場》釋出上市宣傳影片 狩獵與被狩獵的非對稱死鬥本週開戰
多平台 | 終極戰士:狩獵戰場
0