《98 格鬥天王 終極之戰》定名為《拳皇 98 終極之戰 OL》並公開格鬥家情報

(GNN 記者 犬拓 報導) 2015-08-26 17:59:48

  玩點平台今(26)日發布新聞稿,宣布獲得官方正版授權的行動遊戲《98 格鬥天王 終極之戰》將正式命名為《拳皇 98 終極之戰 OL》,因應自 2000 年起 SNK Playmore 於華人地區將《THE KING OF FIGHTERS》統一譯名為 「拳皇」,相關人物名稱則使用 SNK 官方譯名。
 
  • image

陸版《拳皇 98 終極之戰 OL》遊戲畫面

  《拳皇 98 終極之戰 OL》是一款連擊戰鬥遊戲,主打還原 《THE KING OF FIGHTERS 98》設定,不論場景、戰鬥配樂及格鬥家角色設定及技能,皆用心考究忠於原味。 官方今日公開格鬥家相關情報,讓玩家們搶先一步了解角色情報。
 

【以下內容為廠商提供資料原文】

 

經典格鬥家情報大公開

 

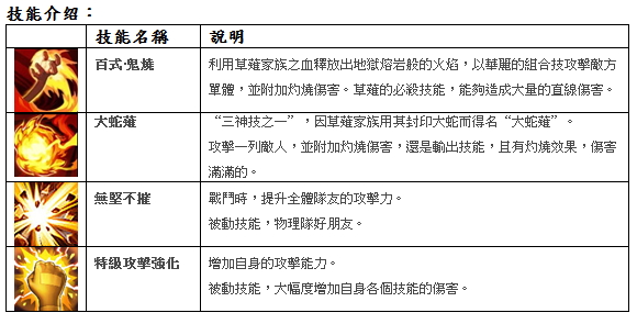
草薙京

 
  • image
 
  15 歲時實力更勝其父柴舟,於 18 歲更獲得全日本異種格鬥技冠軍,其後和二階堂紅丸及大門五郎組隊代表日本參與 KOF94 賽事。在 KOF97 賽中和三神器合力苦戰並成功封印復活的大蛇。
 
  • image
 

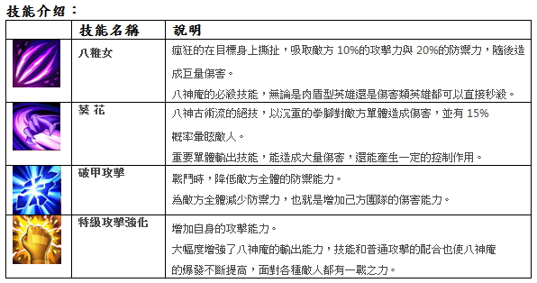
八神庵

 
  • image

    #小技巧:讓八神庵完成對敵人的最後一擊,獲取擊殺獎勵,更快的釋放出必殺技,搶佔戰鬥的先機

  八神庵是八神一族的後裔,因為得到了大蛇的力量,以八神家的力量之火為紫色,並且能使用出大蛇之力的奧義——八稚女。八神庵以強有力的爪撕裂對手,以暴力聞名戰場。
 
  • image
 

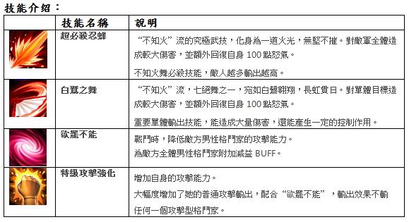
不知火舞

 
  • image

    #小技巧:利用主動技能可以很好的控制整個隊伍的怒氣,在下一回合對敵方某一強力英雄進行秒殺

  繼承了不知火流忍術的女忍者,愛上了祖父門下修行的安迪。在 KOF 大賽中與瓊及坂崎尤里組成女子格鬥家隊參戰。特色是擺動扇子及強烈搖動巨乳的勝利姿勢。
 
  • image
 

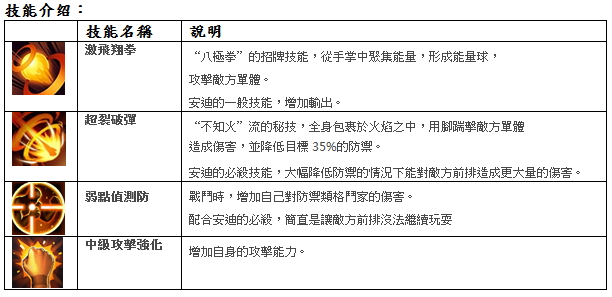
安迪

 
  • image

    #小技巧:當你遇到瑪琍這樣的不死小強一樣的前排,不妨用安迪克制她

  泰利的弟弟,為了報仇,安迪選擇前往日本拜於不知火半藏門下,也遇上他這一生最為重要的不知火舞。
 
  • image
 

坂崎尤里

 
  • image
 
  坂崎良的妹妹、坂崎琢磨的女兒,和羅拔之間彼此都抱有好感,在 KOF 大賽登場時作為女性格鬥家隊的一員參戰。
 
  • image
 

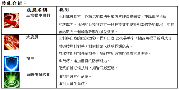
比利

 
  • image

    #小技巧:利用主動技能可以很好的控制整個隊伍的怒氣,在下一回合對敵方某一強力英雄進行秒殺

  比利是負面 BOSS 吉斯的保鏢兼心腹。將特瑞和安迪等人視為勁敵,在 KOF95 被隊友八神庵打成重傷後就此將八神也視為敵人。而人物性格上,比利其實還有點小潔癖。
 
  • image
 
  《拳皇 98 終極之戰 OL》遊戲預計今年第四季正式推出,欲知最新消息,敬請鎖定《拳皇 98 終極之戰 OL》官方動態。
 

 

載入中...

延伸報導

《拳皇 98 終極之戰 OL》迎接十周年 限定格鬥家「再臨.大蛇」登場 全新玩法與歡慶活動同步開跑
手機 | 拳皇 98 終極之戰 OL
10
《拳皇 98 終極之戰 OL》即將舉辦溫泉主題活動與系列迎新活動 公開新春限定角色「KUSANAGI」
手機 | 拳皇 98 終極之戰 OL
6
《拳皇 98 終極之戰 OL》聖誕歡慶活動明日開跑 新角色「吉斯.霍華德 XV」將同步登場
手機 | 拳皇 98 終極之戰 OL
6
《拳皇 98 終極之戰 OL》推出情人節限定活動 同步釋出新角色「莉安娜 XV」登場預告
手機 | 拳皇 98 終極之戰 OL
6
《拳皇 98 終極之戰 OL》釋出迎春歡慶活動詳情 新角色「Ω・盧卡爾」即將登場
手機 | 拳皇 98 終極之戰 OL
3
《拳皇 98 終極之戰 OL》更新開放「八門遁甲」系統 格鬥家力量再升級
手機 | 拳皇 98 終極之戰 OL
0
《拳皇 98 終極之戰 OL》全球競技賽計畫啟動 首屆格鬥大會即將開打
電競 | 拳皇 98 終極之戰 OL
0
《拳皇 98 終極之戰 OL》「首屆格鬥大會」複賽、決賽週六開打
手機 | 拳皇 98 終極之戰 OL
0
《拳皇 98 終極之戰 OL》首屆格鬥大會初賽結果即將出爐
手機 | 拳皇 98 終極之戰 OL
0
還原格鬥家技能《拳皇 98 終極之戰 OL》釋出遊戲影片並舉辦事前登錄活動
Android | 拳皇 98 終極之戰 OL
0
SNK Playmore 正式授權《拳皇 98 終極之戰 OL》今日舉辦上市記者會
手機 | 拳皇 98 終極之戰 OL
0
《拳皇 98 終極之戰 OL》即將啟動不刪檔封測 女格鬥家副本情報曝光
Android | 拳皇 98 終極之戰 OL
0
《拳皇 98 終極之戰 OL》明日開放「跨服社團戰」玩家同樂會現場花絮報導
手機 | 拳皇 98 終極之戰 OL
0
《拳皇 98 終極之戰 OL》創世爭霸系統預定週六開放
手機 | 拳皇 98 終極之戰 OL
0
《拳皇 98 終極之戰 OL》開放跨服競技場 全服高手一同切磋高下
手機 | 拳皇 98 終極之戰 OL
0
【TpGS 18】《拳皇 98 終極之戰 OL》《魔法門之英雄無敵:戰爭紀元》等遊戲宣布參展
活動 | 魔法門之英雄無敵:戰爭紀元
0
連擊戰鬥手機遊戲《拳皇 98 終極之戰 OL》遊戲特色搶先看
Android | 拳皇 98 終極之戰 OL
0
《拳皇 98 終極之戰 OL》日本玩家狀訴營運單位 公司地址「查無此人」惹議
手機 | 拳皇 98 終極之戰 OL
0
《拳皇 98 終極之戰OL》「首屆格鬥大會」冠軍出爐 賽事現場花絮報導
手機 | 拳皇 98 終極之戰 OL
0
《拳皇 98 終極之戰 OL》即日起展開雙版本封測 釋出 QTE 連擊戰鬥玩法介紹
手機 | 拳皇 98 終極之戰 OL
0