專訪《暴雪英霸》總監公開來自《暗黑破壞神》系列新英雄死靈法師蘇爾、秘術師李敏

(GNN 記者 RU 報導) 2016-01-21 16:00:21

  Blizzard 旗下線上遊戲《暴雪英霸》繼日前以釋出聲音來預告新英雄之後,今日正式公開了來自《暗黑破壞神》系列的這兩名英雄,分別是來自《暗黑破壞神 2》死靈法師蘇爾,與《暗黑破壞神 3》的秘術師李敏。
 
  Blizzard 這兩天陸續以公開配音方式來預告《暴雪英霸》即將推出的新英雄,而遊戲總監 Dustin Browder 此次以越洋電話的方式接受巴哈姆特 GNN 訪問,來向台灣玩家介紹這兩位英雄的設計想法與特徵。
 



  Dustin Browder 在訪問一開始,先介紹了李敏與蘇爾的的技能設計與特色。

  • image

    Dustin Browder

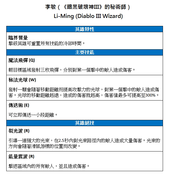
  他表示,李敏是來自《暗黑破壞神 3》的秘術師,對玩家來說這位英雄的技術操作要求比較高,非常仰賴她的指向技。她擁有三項主要技能首先是 Q 技魔法飛彈,是泛用型技能搭配;W 技秘法光球會是長距離攻擊、在詛咒谷地偏大型需要長距離會戰比較適用,另一個 E  技傳送術偏攻擊型配點,像她遇到珍娜等英雄可以利用傳送術、立即傳送一小段距離,殺對手措手不及。李敏主要英雄特性是臨界質量,擊殺英雄可重置所有技能的冷卻時間,在會戰時只要擊殺對方一個英雄就可以取得優勢。
 
  • image

    李敏

  他表示,李敏絕招之一裂光波、這是和《暗黑破壞神  3》同樣招式,是個長距離、短時間造成大量傷害的技能,這招在永恆戰場或其他較狹窄的戰場很適合,可以用裂光波對成群敵人造成大量傷害。另一絕招能量震波可以將想要接近我方英雄或自己的敵人擊退並造成傷害,而這兩絕招使用的方式主要是看對手組合來選擇。

  • image

    李敏裂光波遊戲畫面

  • image

  • image

    • image

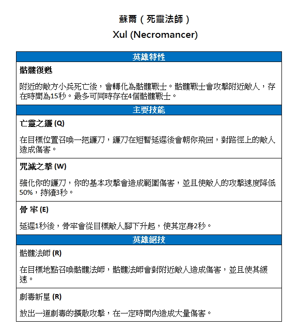
  Dustin Browder  指出,蘇爾是來自《暗黑破壞神 2》的死靈法師,在遊戲中歸類在專家,他的特徵是骷髏復甦,可召喚骷顱戰士,將可針對其他攻擊型英雄。
 
  • image

    蘇爾

  Dustin Browder  表示,他的三項主要技能中,Q 技亡靈之鐮可在目標位置召喚一把鐮刀,鐮刀在短暫延遲後會朝你飛回,對路徑上的敵人造成傷害,另一個技能 W 技咒滅之擊是強化普攻、造成範圍傷害並降低對手攻速的技能,可以反制敵方近戰或仰賴用基本攻擊造成傷害的對手。而 E 技骨牢技能可以在延遲一秒後,骨牢會從目標敵人腳下升起,使其定身 2 秒,這可以用來反制其他英雄的技能或走位,因為有延遲 1 秒與定身對手 2 秒,所以不管是蘇爾本身或是遭到骨牢的對手,都必須要有特殊應對、是考驗雙方的技能。

  • image

    蘇爾遊戲畫面

  • image

  他說,蘇爾設計時有兩種主要玩法,一個是反近戰的刺客,此路線就以咒滅之擊技能為主,來降低敵人的傷害輸出, 另一個是骷顱復甦路線,可以強化推線效果,在一般交戰時有所功能,尤其是像「厄運之塔」地圖上他可以發揮很好的效果。有趣的是,蘇爾在 20 級時有個天賦可以反制敵人的補血,可對抗有強力補血組合像是醫護官、雙輔助等,這將會有很大效果,屆時可以有效降低對方治療量。
 
  他表示,蘇爾的絕招之一劇毒新星是在《暗黑破壞神 2》中當初也有的,他可以放出一道劇毒的擴散攻擊,在一定時間內造成大量傷害,這招式適合在對抗對方有很多坦克或是近戰角色比較多時使用,若是某些地形比較狹窄的地方,則可以想辦法聚集敵人,然後用此招效果就很好。第二個絕招是骷髏法師,就是在目標地點召喚骷髏法師,骷髏法師會對附近敵人造成傷害,並且使其緩速,骷髏法師使用的是遠程攻擊,因此可以搭配亡靈之鐮,來走遠程攻擊的路線。
  • image
  在介紹了李敏與蘇爾的技能設計後,Dustin Browder  也針對兩名英雄與遊戲配對、近來問題等提問來進行解答,以下為摘要整理:
 
問: 秘術師跟死靈法師在《暗黑破壞神》中都擁有多項技能,為什麼最後定案是這幾招?
 
答:我們在選角色的技能時候主要是視角色而定的,主要分為兩部分,其一是遊戲玩法,這角色實際操作重點,第二是角色本身設定上的特質。在設計死靈法師就是設定特質出發,在《暗黑破壞神 2》中大家記得死靈法師可以召喚出一大堆骷顱,我們原本也想要在《暴雪英霸》中重現這樣的設定,但那樣太多骷顱頭的設計可能在《暴雪英霸》中不太適合,所以我們在死靈法師的設計上花了一番功夫。
 
  秘術師李敏則是以遊戲玩法的出發點來考慮,設計此角色時決定是操作難度比較高的英雄,特徵在擊殺英雄可以重置其技能。這就是設計英雄的兩種出發點。
 
問: 李敏有重置所有技能冷卻時間的特性,是否會過於強大?
 
答:不會~~李敏有三個特徵讓這項重置所有技能冷卻時間的特性不會太過強大。首先是李敏本身的大招技能冷卻時間就很短,可重置技能冷卻時間的設計相較其他角色來說,強度不會有太大的影響,如果他的絕招冷卻時間是兩分鐘,那重置技能冷卻時間就可能會帶來比較大的影響。
 
  第二點是李敏本身法力有限,雖然她可以重置技能冷卻時間,但她的法力不允許她無限制地使用各種技能,玩家仍要視情況與法力,在必要時候施展你的技能。
 
  第三點是李敏的血量很少,雖然可以重置技能冷卻時間,但不可能一直使用傳送術,因為她的傳送術相較其他英雄比較短,相對來說是制衡重置技能冷卻時間的強度。
 
  • image

    李敏

問:為何會想到讓死靈法師登場,他有什麼特性是現今英雄所欠缺或《暴雪英霸》目前極度需要的嗎?
 
答:說到死靈法師這個角色,其實玩家之前就一直提到希望他能夠在《暴雪英霸》登場,而且在 BlizzCon 也有許多玩家反應這件事,那死靈法師在《暗黑破壞神 2》出場,但三代並沒有露面,基本上很多玩家也很想念他。我們開發團隊對此角色都蠻有熱情的,所以就決定讓這角色出場。
 
  以死靈法師的 W 技咒滅之擊來說,他可以對抗很多坦克或是近戰,他也可以反近戰普攻傷害。設計蘇爾時,我們大約花了六個月時間,不是依據當下的 Meta 才來設計角色,而是從電子競技、實際遊戲策略上需要來考量,那蘇爾的分推能力是他遊戲機制的重點,還有他廣域性削弱敵方傷害的效果,就是我們設計他的特徵。
 
  • image

    蘇爾

問:相較於其他英雄,李敏與蘇爾在電競賽事上的優勢為何?他們有沒有特別懼怕的英雄?
 
答: 其實我們還不能說他們明顯的優勢與弱點在哪裡,我們很期待未來實裝後,玩家在操控這些英雄所作出的各種發揮。
 
  以蘇爾來說,他比較要擔心遠程角色,因為他要切到近戰附近才能比較發揮他的優勢,而像蘇爾接近控場的技能在遇上維拉時,維拉可能用翻滾就可以避開。
 
  如果是李敏的話,她的血量很少,只要走錯位或被單抓就很容易死掉,像如果遇上葛雷邁恩幾乎說很難逃過一死,因為李敏的傳送術其實距離是不夠的。這兩個角色都有先天上的弱點,那玩家要如何彌補弱點或是對手要如何利用這些弱點,就看玩家的掌握了。
 
問:開發團隊未來還有開發其他「多人操作英雄」的計畫嗎?
 
答:多人操作的英雄的確很酷,但我們目前沒有其他多人操作英雄的開發計畫。當初丘加利推出後,玩家反應很好,很多玩家喜歡兩人一起操控英雄,覺得很特殊,當初解鎖丘加利的方式,就是兩人一起用、另外一個人也可以擁有這種方式在玩家之間也很受歡迎。不過,我們目前還沒有這樣規劃,未來還是有希望來設計這種多人操作的角色。
 
問:目前玩家對於遊戲中的計分方式有點困惑,對此開發團隊有什麼對應方式?舉例來說,輸一場扣 140 分,贏一場加 40 分,差距過大,而使用不同職業(例如輔助),輸的時候扣很多,但贏的時候加很少。希望能詳細說明天梯的計分機制。
 
答:我盡可能解釋這件事。我們知道天梯比賽的積分機制的確需要一個全面性的解釋讓玩家更清楚,首先獲得對戰績分方式是和對手有關,如果你的對手越好越強,你打贏對手後可以獲得更多積分,如果對手比你弱、但你輸給他,那你積分自然也會掉比較多,我們作法類似《星海爭霸 2》一樣,主要是看對手的強度而定,對手強你贏得多、輸了你扣比較少,對手弱、你打贏了獲得積分則比較少。
 
  第二點會造成積分跳動的狀況是,因為遊戲背後在天梯還是有分級,當你剛好越過分級門檻時,你升級系統會一次給你大量分數,讓玩家在此階層維持穩定,但如果你失分剛好掉出這個等級,那系統會把原本送你的分數收回來,讓你可以相對來說較穩定的停在這個層級中。
 
  最後一點造成看似積分不明原因變動,玩家目前表現和系統背後的配對分數(MMR)其實是不一致的,在此情況下勝負表現可能跟積分有點落差。
 
  基本上玩家的積分變動大多數都是以前兩點為主,就是對手與分級變動,最後一點發生的機會比較少。
 
  至於你問到不同職業可能輸時扣很多、贏時加很少這件事,我們並沒有針對職業有這樣的設計,玩家會這樣想可能是因為不清楚積分機制,所以就看到現在的狀況,就以為是有關連的,但我們沒有理由、也真的沒有這樣的設計去讓不同職業的英雄在積分上有不同的變化。
 
問:玩家對於配對方式也有些覺得可以改進的空間,那研發團隊有考慮未來做任何改變嗎?
 
答:我們知道玩家對於配對方式有意見,也有安排後續的改動計畫,我們還沒確定下一個更動是什麼,但已經有很多內容都在排程中。例如組隊玩家和單人玩家的配對問題、快速對戰時某些英雄會需要特別搭配,例如丘加利與莫奇可能除了玩家本身操控與表現外,還需要隊友要有特殊的戰法來搭配玩家的角色,這都會影響遊戲體驗,因此我們還在想如何透過英雄種類或玩法方式來調整。
 
  之前在英雄聯賽把三人與四人組隊抽掉,把五人組隊留給團隊聯賽,等到未來英雄聯賽配對改善,可能把三人、四人組隊加回來。至於像選拔模式或許可以不只在排名中可用,或許未來其他沒有排名模式也可把選拔加進去。
 
問:目前排名賽制中控場角成為主流,非控場角就被冷落,這方面會有改動嗎?
 
答:其實控場角成主流之前比較沒有這個現象,但在 BlizzCon 過後大家又開始流行這樣的 Meta,尤其像泰蘭妲出場的機會就比較高。對這樣的狀態,如果真的太頻繁,我們可能就先調整控場效果,或者說控場的持續時間縮短,或是冷卻時間拉長,讓這控場技能不會這麼頻繁地在戰場上出現。
 
  如果說這樣的作法還是無法改變這樣的現象,導致對遊戲有很大的影響的話,下一個考慮就是改變系統的機制,例如被連續暈眩時、後面暈眩時間加以縮短,但是這樣的設計對玩家會是不容易理解的,所以我們並不希望這樣做。
 
  我們知道目前控場的確是變成許多玩家的首選,像是大家選雷諾都會選暈眩的天賦,但其實當時設計時,研發團隊並沒有覺得暈眩是雷諾絕對必要的天賦。那我們還是會持續觀察,並且針對問題朝前面所說兩個方式來做調整。
 
問: 英雄「閃光」目前有新的進展嗎?
 
答:目前我們還沒有針對《鬥陣特攻》系列的英雄有任何宣布。
 
  《暴雪英霸》已經在台推出,研發團隊尚未公開蘇爾與李敏的兩名推出時程。
 
 

 

載入中...

延伸報導

《暴雪英霸》慶祝 10 週年 宣布 6 月 16 日前免費開放全英雄
OLG | 暴雪英霸
185
《暴雪英霸》未來將不再有重大更新計畫
OLG | 暴雪英霸
389
《暴雪英霸》新英雄「艾爾文之禍 霍格」降臨 來自《魔獸世界》的新人殺手
OLG | 暴雪英霸
0
《暴雪英霸》新玩法機制「鬥士勳章」限時登場 英雄 D.Va、加茲魯維技能重製
OLG | 暴雪英霸
0
《暴雪英霸》新英雄「小美」明日現身 新萬象異變機制「異常氣候」即將登場
OLG | 暴雪英霸
0
《暴雪英霸》新英雄、來自《暗黑破壞神》系列的死靈法師「蘇爾」登場
電競 | 暴雪英霸
0
《暴雪英霸》團隊解析《暗黑破壞神 2》死靈法師蘇爾可能調整之處與角色動畫設計
OLG | 暴雪英霸
0
《暴雪英霸》釋出《暗黑破壞神 2》死靈法師「蘇爾」技能解析影片
OLG | 暴雪英霸
0
【CJ 16】來自《暗黑破壞神》系列、《暴雪英霸》新英雄奧莉爾搶先全球開放體驗
活動 | 暴雪英霸
0
【CJ 16】《暴雪英霸》新英雄、來自《暗黑破壞神》系列望天使奧莉爾曝光宣傳影片
活動 | 暴雪英霸
0
《暴雪英霸》曝光秘術師「李敏」技能解析影片 新年造型、新坐騎等開發中內容搶先看
OLG | 暴雪英霸
0
《暴雪英霸》秘術師「李敏」即將登場 星星公主造型、太空領主李奧瑞克造型亮相
電競 | 暴雪英霸
0
《暴雪英霸》新英雄望天使「奧莉爾」正式降臨 公開阿薩斯雕像藝術家專訪影片
OLG | 暴雪英霸
0
「請留步,聽我說個故事!」 《暴雪英霸》揭露即將登場新英雄來自《暗黑破壞神》系列
OLG | 暴雪英霸
0
《暴雪英霸》即將加入來自《魔獸爭霸》系列、《暗黑破壞神 3》英雄 釋出新預覽影片
OLG | 暴雪英霸
0
【GC 18】《暴雪英霸》公開遠程刺客新英雄 來自《暗黑破壞神 2》的憎恨之王墨菲斯托
活動 | 暴雪英霸
0
《暴雪英霸》曝光來自《暗黑破壞神》系列新英雄「卡西雅」 2.0 版 Beta 測試即將開跑
OLG | 暴雪英霸
0
【GC 18】《暴雪英霸》將公開來自《暗黑破壞神》系列墨菲斯托為新英雄?
活動 | 暴雪英霸
0
《暴雪英霸》曝光來自《暗黑破壞神》系列英雄瑪瑟爾焦點影片
OLG | 暴雪英霸
0
Blizzard 新作《暴雪英霸》正式上市 來自《暗黑破壞神》系列聖教軍喬安娜登場
電競 | 暴雪英霸
0