教育部體育署發表「電子競技納為體育運動合適性」評估報告:電子競技非屬體育運動

(GNN 記者 Jessica 報導) 2016-03-11 17:11:24

  近日教育部體育署針對「電子競技納為體育運動合適性」發表評估報告,文中指出從學校體育意涵而言,電子競技(電競)不適合於學校體育推廣,加上電競參與方式偏向靜態,對於身體健康體適能的影響仍缺相關的實證研究可加以佐證,因此就現階段而言仍有違體育教育本質;此外,電競所需設備、器材需求較特殊,目前學校難以支應,而師資培育上也是一個問題。綜觀多項分析與結果,教育部體育署認為,電子競技非屬體育運動,建議未來可以持續探討是否能透過成立學校社團方式,做為推廣電子競技推廣及培育之策略。
 
  • image

圖片取自巴哈姆特 GNN 新聞:專訪新北市二重國中電戰社

  去年 10 月,台北市產業發展局局長林崇傑與台灣電子競技聯盟 TesL 董事長黃博弘等業界人士今日上午拜會教育部體育署,希望將電競正名,當時體育署表示,電子競技若要成為正式運動項目,仍須依照程序透過國際奧林匹克委員會與中華奧會認可,於嚴謹機制之下,方能成為正式運動項目。
 
  而近日,體育署在經過學校教育推廣、相關產業發展慨況、選手納入替代役之方式及管道,以及國內民意等方向進行調查分析。文中首先指出,由於電競缺乏身體活動,故此問題在「電子競技是否等同於傳統運動」這類議題上有著較大的爭議;過去有學者研究認為身體活動被認定是一種健康促進生活型態的重要行為,而國內亦鼓勵民眾以運動來建立個人生活型態,因此,民眾對於電子競技運動是否能成為運動生活型態,建立電子競技運動習慣,實值加以探索。
 
  • image
 
  接著,體育署從多種層面解析,從體適能角度來看,從學校體育探討電子競技於學校體育推廣的合適性與可行性上,學校體育所強調的健康體適能的促進、身體活動時間的增加以及機會的普及等層面,電子競技不僅缺乏可靠之研究證實,卻有可能佔去孩子在校參與身體活動的機會,進而影響健康體適能的發展;因此,電子競技納入學校體育範疇,尌現階段而言,仍有違體育教育本質,並進而影響學生在學校的體育運動學習。
 
  • image
 
  師資方面,文中提到:「若將電子競技置於學校體育的場域中,師資來源則會成為一大問題,在師資培訓的過程中,全然未將「電子競技軟體」納入師資培訓課程中,不同軟體所需操作技能與操作經驗亦未涵蓋在教育實習中,若貿然行事,對學生在資訊教育的學習上不但了無所獲,對家長而言,學生更儼然成為教育實驗場域的白老鼠。」
 
 
  • image
 
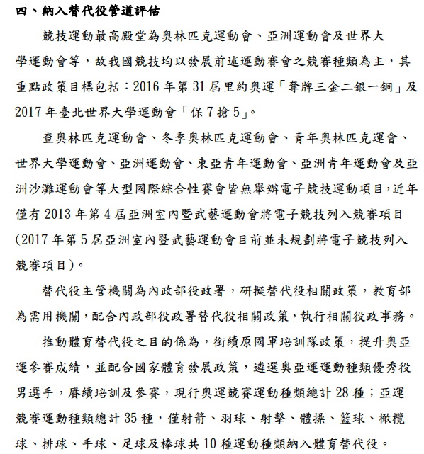
  而從電競相關產業發展來看,目前電子競技參與人口規模未達奧林匹克運動會標準 ,且與奧林匹克憲章精神有所落差;至於是否能納入替代役,文中指出「競技運動最高殿堂為奧林匹克運動會、亞洲運動會及世界大學運動會等,故我國競技均以發展前述運動賽會之競賽種類為主,而推動體育替代役之目的係為,銜續原國軍培訓隊政策,提升奧亞運參賽成績,並配合國家體育發展政策,遴選奧亞運運動種類優秀役男選手,賡續培訓及參賽」,因此未被奧林匹克運動會、冬季奧林匹克運動會、青年奧林匹克運會、世界大學運動會、亞洲運動會等大型國際綜合性賽會列為比賽項目的電子競技可能不適合納入體育替代役。
 
  • image
 
  最後評估報告的結論表示,電子競技非屬體育運動,建議電子競技未來可以持續探討是否能透過成立學校社團方式,做為推廣電子競技推廣及培育之策略;至於兵役問題,建議電子競技爭取納入內政部役政署「研發及產業訓儲替代役員額申請暨審查作業實施計畫」辦理,該計畫適用內容涵蓋:數位內容「各類遊戲軟體(電腦遊戲、線上遊戲、遊戲機)」等,電子競技相關團體或廠商可考量其適用性,爭取列入前揭計畫辦理等。
 
  • image
 
  而對於電子競技納為體育運動合適性評估報告」,黃博弘也稍早發表意見,以下為全文:
  實在令人失望,台灣目前電競運動實力應該還排在世界前十名內,難到就不能用『國家重點發展項目』讓電競運動成為台灣的正式運動項目之一,讓更多民間的資源可以投入到電子競技運動的發展上,以厚植台灣在全世界的電競實力,韓國可以、中國大陸可以、義大利可以、馬來西亞也可以,美國對待全世界的電競選手是用『運動員簽證』進入美國,這些國家的政府都看到這項新興運動了,台灣的官員卻老是用傳統、狹隘的眼光在看運動的發展。
 
  那些玩家最需要高檔的電腦設備呢?答案當然就是電競運動的選手,華碩、宏碁.. 推出的電競專用電腦在全世界的銷售量節節升高,台灣就是資訊設備的輸出大國,就算別國不做,台灣政府也可以引領世界帶頭來推展電子競技運動,更何況台灣政府就算把電子競技運動視同正式運動來發展,在全世界來說也不是第一個國家,台灣推展電子競技運動不應該只當成一個休閒娛樂來發展,更應該當成國家整體資訊產業提升計畫中的一環。
 
  同志們,電子競技運動不是洪水猛獸,讓民間更多的資源願意投入電競運動的發展,讓台灣電競產業的發展能讓全世界的電競愛好者看到,讓台灣的電競運動帶領台灣的資訊設備席捲全世界,讓我們的電競選手享有運動員的福利與稱號,別國都已經再做了,台灣民間發展的比別人早,政府卻老是在原地踏步。
 
  路雖然還很遙遠,但我們繼續的堅持與推動,一定會有走到成功的一天。

標籤:

#電競

載入中...

延伸報導

2025 第五屆高校盃電競錦標賽總決賽 12/18 起登場 邀請 Yuri 陳洛心擔任中場表演嘉賓
電競 | 電子競技 電競
0
台灣 2026 亞運電競培訓隊遴選預告 將徵召《英雄聯盟》及選拔《絕地求生 M》等選手
電競 | 電子競技 電競
0
Esports Awards 2025《英雄聯盟》Doran 獲年度最佳電競操作獎、Xiao Hai 為最佳控制器遊戲選手
電競 | 電子競技 電競
25
最高齡 94 歲!大阪萬博高齡電競活動「GeeSPORTS」報導 能否成為未來玩家高齡化的歸宿?
花絮 | 電子競技 電競
78
Monster Energy 電競抽獎活動開跑 獲獎者將有機會赴韓國與 Gen.G 戰隊見面
電競 | 電子競技 電競
1
為向下紮根開設電子競技專業課程 TeSL 與遊戲廠商分享電競想法與發展計畫
電競 | 電子競技 電競
0
106 年電子競技全國公開賽五款遊戲賽事開放報名 運動產業博覽會設立電競主題館
電競 | 電子競技 電競
0
為電競選手兵役問題解套 文化部宣布開放電子競技專長申請替代役
電競 | 電子競技 電競
0
立法院今三讀通過將電子競技正式納入運動產業 可享稅法優惠
電競 | 電子競技 電競
0
CTESA 中華民國電子競技運動協會曝光新識別圖 期望引領台灣精神飛向國際
電競 | 電子競技 電競
0
電子競技正式成為特定承認運動項目 選手以國手資格參加室內武藝運動會
多平台 | TeSL 台灣電競聯盟
0
電子競技運動協會由立委鄭寶清出任理事長 計畫爭取 ieSF 賽事來台與電競教科書編寫
電競 | 電子競技 電競
0
國際奧委會聲明:電子競技可被視為體育運動
電競 | 電子競技 電競
0
中華民國電子競技運動協會發表公開信 感謝政界支持讓電競正式納入運動產業
電競 | 電子競技 電競
0
前《魔獸世界》設計師 Rob 認為「電子競技」應納入奧林匹克運動會
電競 | 電子競技 電競
0
Activision Blizzard 宣布成立電子競技部門 由前 ESPN 執行長、MLG 創辦人執掌
電競 | Activision Blizzard
0
中華民國電子競技運動協會與沙烏地阿拉伯電競協會簽屬合作 推動兩國電競產業交流
電競 | 電子競技 電競
0
世界電子競技 ESL 宣布採取和奧林匹克相同的禁藥規定
電競 | IEM
0
中華民國電子競技運動協會將與越南簽署電競產業合作備忘錄 移植台灣成功電競經驗
電競 | 電子競技 電競
0
亞洲室內暨武藝運動會電子競技項目落幕 中華電競代表隊共摘一銀二銅返台
多平台 | TeSL 台灣電競聯盟
0