《暴雪英霸》全新英雄驚懼領主「瑪爾加尼斯」加入萬象界域

(GNN 記者 Edward 報導) 2018-10-18 11:12:44

  Blizzard 旗下線上遊戲《暴雪英霸》今(18)日宣布,操控人心的驚懼領主瑪爾加尼斯終於要在萬象界域實行他的邪惡計畫,詭計多端的惡魔現已降臨《暴雪英霸》。
 
  Blizzard 表示,納斯雷茲姆領主瑪爾加尼斯是名擁有吸血能力的戰士,擅長擾亂敵人、為隊友創造進攻優勢。瑪爾加尼斯的技能呈現出全新的遊戲機制,讓他能夠化身為一群致命蝙蝠並吸取敵人的生命,進而提高他的續戰力。
 
  • image
 
 

全新英雄瑪爾加尼斯

 
  • image
 

概覽

 
  • image
 
  詭計多端的瑪爾加尼斯負責引領阿薩斯‧米奈希爾,使其為巫妖王效忠。在瑪爾加尼斯的擺布之下,阿薩斯屠殺了斯坦索姆的市民,最後當阿薩斯落入巫妖王的掌控之後,他所做的第一件事,便是用霜之哀傷殺了瑪爾加尼斯...然而,惡魔可沒這麼容易死。
 

基本技能

 
魔化之爪(Q)
 
  • image
 
  朝指定方向猛烈揮擊,對敵人造成 72 點傷害。魔化之爪可連續使用,最多可額外揮擊 2 次。第三次揮擊會使敵人昏迷 0.75 秒。
  • 消耗:50 點法力。
  • 冷卻時間:8 秒。
凋亡之擁(W)
 
  • image
 
  腐化周圍空氣,對附近敵人造成 110 點傷害,並且獲得 25 點護甲,持續 3 秒。
  • 消耗:30 點法力。
  • 冷卻時間:8 秒。
夜襲(E)
 
  • image
 
  在 0.75 秒後獲得 50% 移動速度,持續 2 秒。在持續期間內,瑪爾加尼斯可穿梭在敵方英雄之間,使其陷入 2.5 秒的沉睡狀態。
  • 消耗:70 點法力。
  • 冷卻時間:16 秒。

特性

 
吸血之觸
 
  瑪爾加尼斯對敵方英雄造成的 45% 傷害會轉化為生命值,對非英雄單位的效果則為 15%。
 

英雄絕技

 
食腐蝠群(R1)
 
  • image
 
  在 1 秒後,化為一群無敵的蝙蝠,每秒對敵人造成 132 點傷害,持續 3 秒。吸血之觸會將食腐蝠群對英雄造成的 100% 傷害轉化為生命值。
  • 消耗:70 點法力。
  • 冷卻時間:80 秒。
 
黑暗轉換(R2)
 
  • image
 
  對一名敵方英雄引導 0.75 秒後,瑪爾加尼斯會跟目標在 3 秒內互換生命值百分比。
  • 消耗:70 點法力。
  • 冷卻時間:80 秒。

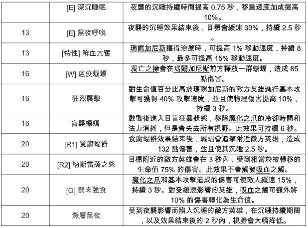
天賦

 
  • image
  • image
 

《星海爭霸 2》、《星海爭霸高畫質重製版》公布 2018 BlizzCon 虛擬門票好禮

 
  Blizzard 表示,距離 BlizzCon 只剩 2 個禮拜,《星海爭霸 2》、《星海爭霸高畫質重製版》也公布虛擬門票遊戲內好禮,玩家即日起可於《星海爭霸 2》內兌換全新神眼蟲身陸戰隊頭像與「怒火燎原」經典單位造型,並解鎖《星海爭霸高畫質重製版》全新特殊操作面板造型。除此之外,持有虛擬門票的玩家也可同步解鎖以下遊戲內物品,並於 11 月 3(六)~4 日( 日 )台北暴雪電競館 BlizzCon 體驗活動中,可享暴雪周邊商品 8 折優惠(不含 BlizzCon 商品)。
 
 
  • image
  • image
 
  • 傳奇駭影造型。
 
  • 聯盟戰爭披肩&部落戰爭披肩:用各自陣營主題的造型披風向全艾澤拉斯展示你的忠誠,一件專屬於部落,一件專屬於聯盟。
  • 暴風城勇士的戰爭旌旗&奧格瑪英雄的戰爭旌旗:在戰場上插下你的陣營旌旗,將恐懼擊入敵人內心,並堅守你的地盤。
 
  • 萬象鋼牙獰齒鯊坐騎。
  • 萬象鋼牙獰齒鯊卡通圖案噴漆。
  • BlizzCon 2018 頭像。
  • BlizzCon 2018 旗幟。
 
  • BlizzCon 2018 限定卡背。
  • 爐石戰記》10 包卡牌包 – 含經典系列、《黑巫森林》、《狗頭人與地下城》、《冰封王座》與《安戈洛歷險記》各 2 包。
 

 

載入中...

延伸報導

《暴雪英霸》慶祝 10 週年 宣布 6 月 16 日前免費開放全英雄
OLG | 暴雪英霸
185
《暴雪英霸》未來將不再有重大更新計畫
OLG | 暴雪英霸
389
《暴雪英霸》新英雄「艾爾文之禍 霍格」降臨 來自《魔獸世界》的新人殺手
OLG | 暴雪英霸
0
《暴雪英霸》新玩法機制「鬥士勳章」限時登場 英雄 D.Va、加茲魯維技能重製
OLG | 暴雪英霸
0
《暴雪英霸》新英雄「小美」明日現身 新萬象異變機制「異常氣候」即將登場
OLG | 暴雪英霸
0
《暴雪英霸 2.0》27 日登場 來自《鬥陣特攻》新英雄源氏、新地圖花村加入萬象界域
OLG | 暴雪英霸
0
「請留步,聽我說個故事」《暴雪英霸》新英雄「迪卡凱恩」正式降臨萬象界域
OLG | 暴雪英霸
0
《暴雪英霸》首位原創新英雄「歐菲亞」正式現身 為保護萬象界域挺身對抗掠鴉王
OLG | 暴雪英霸
0
《暴雪英霸》新英雄「閃光」正式降臨萬象界域 夏季賽登場、台灣站即日開放報名
電競 | 暴雪英霸
0
【試玩】《暴雪英霸》暴雪英雄齊聚一堂 跟隨吉姆雷諾來到萬象界域戰場
OLG | 暴雪英霸
0
《暴雪英霸》釋出新英雄「菲尼克斯」預覽影片 以遠程刺客現身萬象界域
OLG | 暴雪英霸
0
【BZ 16】《暴雪英霸》瓦里安、拉格納羅斯技能揭密 萬象界域挑戰詳情公開
活動 | 暴雪英霸
0
《暴雪英霸》積極發展萬象界域原創故事 研發團隊談首度曝光的漫畫《掠鴉王的崛起》
OLG | 暴雪英霸
0
為了聯盟!《暴雪英霸》暴風城之王安杜因加入萬象界域
OLG | 暴雪英霸
0
撕裂艾澤拉斯的死亡之翼化身新英雄今日降臨《暴雪英霸》萬象界域
OLG | 暴雪英霸
0
《暴雪英霸》新萬象異變「呼救」今日上線 推出暗象界域活動主題造型、坐騎等
OLG | 暴雪英霸
0
《暴雪英霸》釋出專屬漫畫第二部《萬象界域之秘》 跟隨迪卡凱恩探索巨龍郡
OLG | 暴雪英霸
0
部落勇士報到《暴雪英霸》首位遠程戰士型英雄「雷克薩」登場
OLG | 暴雪英霸
0
《暴雪英霸》釋出新英雄「雷克薩」技能解析影片
OLG | 暴雪英霸
0
【GC 15】《暴雪英霸》公開新戰場「煉獄聖壇」與新英雄雷克薩與米莎
活動 | 暴雪英霸
0