✕
《絕地求生 M》TJB Esports 經理於亞運選拔賽中試圖誘導其他隊伍配合比賽 遭官方嚴懲
iOS
Android
(GNN 記者 Edward 報導) 2022-04-18 15:23:57
#亞運
#絕地求生
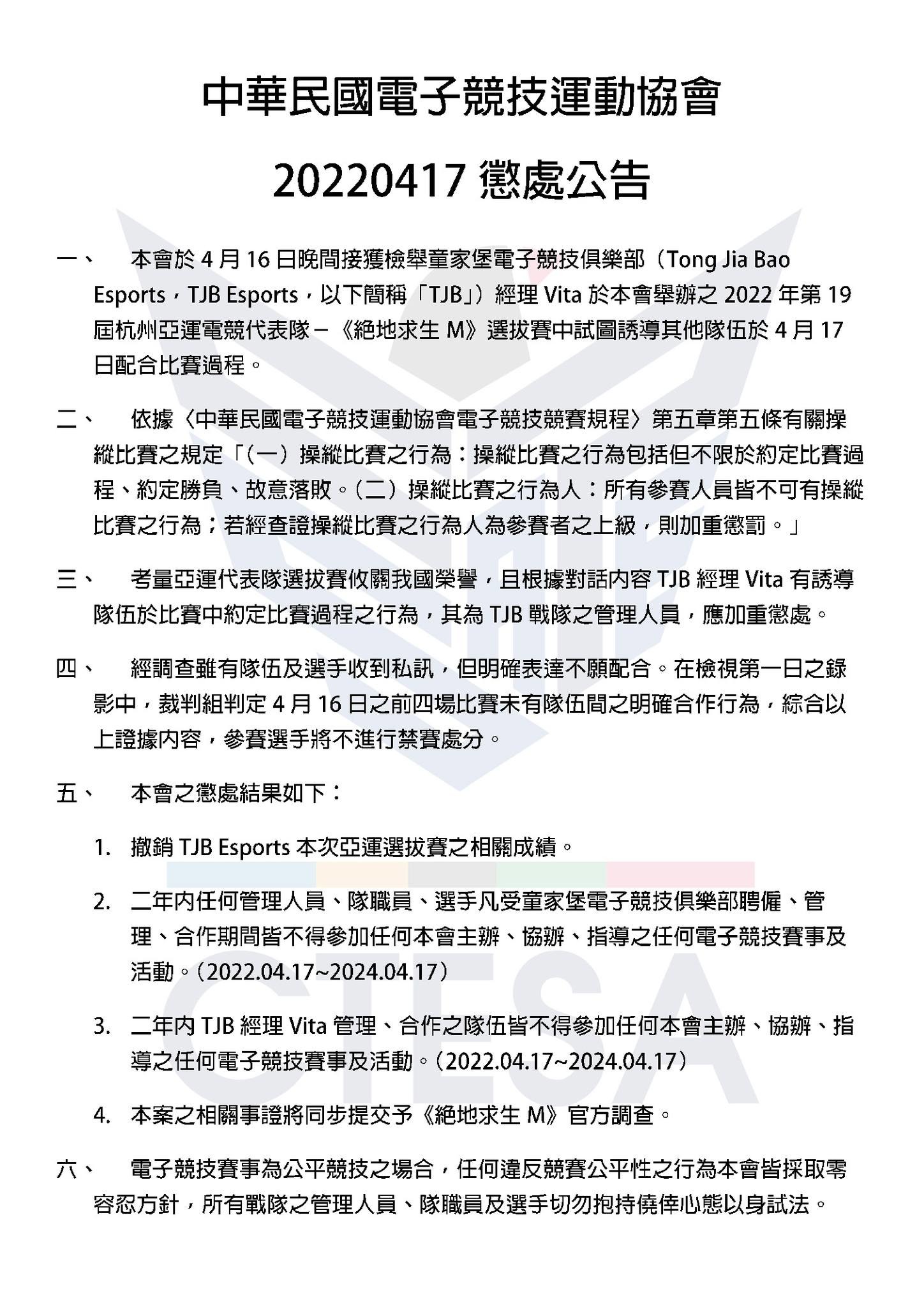
中華民國電子競技運動協會在 4 月 17 日時公開了關於《
絕地求生
M》選拔賽的懲處公告,官方指出,童家堡電子競技俱樂部(Tong Jia Bao Esports,TJB Esports,以下簡稱「TJB」)經理 Vita 於中華民國電子競技運動協會舉辦之 2022 年第 19 屆杭州亞運電競代表隊-《
絕地求生
M》選拔賽中試圖誘導其他隊伍於 4 月 17 日配合比賽,因此決定撤銷 TJB 本次亞運選拔賽相關成績,並禁止其在 2 年內參與中華民國電子競技運動協會主辦的活動及賽事。
中華民國電子競技運動協會 20220417 懲處公告
[[https://www.facebook.com/ChineseTaipeiEsportsAssociation/posts/5090236494398103]]
官方也在 17 日宣布 2022 年杭州亞運《
絕地求生
M》選拔賽已正式結束,最終結果如下,第 1 名將可以代表出賽亞運相關賽事。
第一名: LIT Esports
第二名: TEs Esports
第三名: CT
第四名: LsPx
標籤:
#亞運
#絕地求生
人推
載入中...
延伸報導
國際奧會主席宣布計畫舉辦「奧林匹克電競大會」
電競 | 亞洲運動會(亞運)
48
58
英特爾 Arc 成為杭州亞運指定遊戲顯卡 雙方希望共同為電競賽事助力
電競 | 亞洲運動會(亞運)
6
14
2026 亞運會確認電子競技仍為正式比賽項目
電競 | 亞洲運動會(亞運)
22
13
杭州亞運前導賽事「亞運征途」6 月 15 日登場 《英雄聯盟》等三項目在澳門辦實體賽
電競 | 亞洲運動會(亞運)
62
71
杭州亞洲電競項目前導賽事「亞運征途」正式啟動 6 月中第一階段預賽登場
電競 | 亞洲運動會(亞運)
26
47
杭州亞運《絕地求生 M》中華代表隊最終奪得銅牌 中國、韓國分別獲金、銀牌
電競 | PUBG MOBILE:絕地求生 M
56
75
《絕地求生 M》誓奪榮耀 ONE Team Esports 代表中華台北前進杭州亞運
電競 | PUBG MOBILE:絕地求生 M
0
5
《絕地求生 M》中華代表隊分享奪牌心得 因應不同模式精進自身槍法及穩定性
人物 | PUBG MOBILE:絕地求生 M
5
2
《絕地求生》台灣 M1 Esports 出戰 Legion 菁英賽賽後訪問 聯想說明加入女性賽事想法
電競 | LENOVO 聯想
0
0
《絕地求生 M》《快打旋風 5》亞運電競培訓隊擊敗挑戰選手搶下亞運資格
電競 | PUBG MOBILE:絕地求生 M
1
1
第四屆 Legion 菁英賽總決賽落幕 台灣隊伍 M1 Esports 於《絕地求生》項目取下季軍
電競 | 絕地求生
0
0
TTP Esports 與《絕地求生》發起電競慈善捐款活動 期望幫助花蓮
多平台 | 絕地求生
0
0
PUBG 佩克拉語音化計畫啟動!《絕地求生 M》日版今日實裝兔田佩克拉語音卡
手機 | PUBG MOBILE:絕地求生 M
20
43
《PUBG MOBILE:絕地求生 M》x《七龍珠 超》合作將登場 新增主題地圖、武器、服裝等
手機 | PUBG MOBILE:絕地求生 M
15
17
杭州亞運電競《英雄聯盟》《傳說對決》《PUBG M》《快打旋風 5》賽程確認 24 日正式開打
電競 | PUBG MOBILE:絕地求生 M
7
21
《PUBG MOBILE:絕地求生 M》x《七龍珠 超》聯名活動登場 探索全新套裝等內容
手機 | PUBG MOBILE:絕地求生 M
4
10
杭州亞運公開《傳說對決》《絕地求生 M》亞運版賽制、賽程以及使用設備
電競 | Garena 傳說對決
1
8
《絕地求生》第 27 更新項目即將上線 強調 M16A4 將加強
多平台 | 絕地求生
0
0
《絕地求生 PUBG》經典賽今起登場 台港澳代表隊 MP5 談首度參與大型國際賽事想法
電競 | 絕地求生
0
0
騰訊宣布將與 PUBG 公司聯手打造正版《絕地求生》手機遊戲
手機 | 絕地求生
0
0
開啟APP