《暗黑破壞神 3》亞服台灣5月15日凌晨開機 繁中版玩家將可搶先登入體驗

(GNN 記者 RU 報導) 2012-04-05 17:12:50

  《暗黑破壞神 3》典藏版即將於今日晚間展開預購,不少心急的台灣玩家關注 5 月 15 日遊戲上市後,到底幾點可真正遊玩到遊戲。經巴哈姆特 GNN 今日與 Blizzard 確認後,若是購買《暗黑破壞神 3》繁體中文版產品包與繁中數位版的玩家,在台灣時間 5 月 15 日凌晨 0 點 01 分過後就可以在台灣所屬亞洲伺服器遊玩,領先美版玩家搶先體驗《暗黑破壞神 3》的樂趣!

  根據 Blizzard 表示,購買《暗黑破壞神 3》繁體中文實體產品包與繁中數位版的玩家,選擇台灣所屬亞洲伺服器,將可於台灣時間 5 月 15 日凌晨 0 點 01 分過後開始遊玩。

  若是購買《暗黑破壞神 3》典藏版的玩家,則需先安裝完成英文版客戶端後,若有需要再選擇其他語言客戶端,而以典藏版安裝的玩家,必須等到台灣時間 5 月 15 日下午 3 時 01 分美服開機後才可安裝及登入。

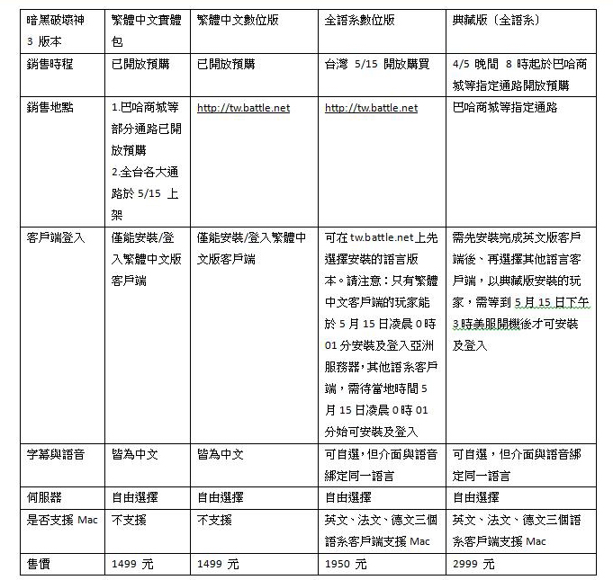
  以下為《暗黑破壞神 3》遊戲產品版本整理表格,供有興趣的玩家參考:


  《暗黑破壞神 3》典藏版預定今(5)日晚間 8 時起在巴哈姆特商城等指定通路展開預購。《暗黑破壞神 3》將於 5 月 15 日上市。

 

載入中...

延伸報導

【模型】好微笑公開《鬥陣特攻 2》霧子、《暗黑破壞神 3》狩魔獵人兩款新黏土人
宅物 | 暗黑破壞神 3
2
《暗黑破壞神 2》團隊 Blizzard North 當年開發的《暗黑破壞神 3》早期遊戲畫面曝光
PC | 暗黑破壞神 3
0
《暗黑破壞神 3》第 19 賽季「永恆之戰賽季」將於 22 日展開 推出武僧、聖教軍新套裝
多平台 | 暗黑破壞神 3
0
Blizzard 預告《暗黑破壞神》多個專案正在開發中 可能將於今年下半年公開
PC | 暗黑破壞神 3
0
台灣暴雪 COSPLAY 大賽由 KURO 扮演《暗黑破壞神 3》「迪亞布羅」奪冠
多平台 | 暗黑破壞神 3
0
《2.5 次元的誘惑 天使們的舞台》宣布變更營運體制 繁中版將於 2026 年 1 月 14 日結束營運
多平台 | 2.5 次元的誘惑 天使們的舞台 / 2.5次元の誘惑 天使たちのステージ
144
《暗黑破壞神 4》搶先體驗今登場 PS5 玩家抱怨遭錯誤代碼阻擋、無法登入聖休亞瑞
多平台 | 暗黑破壞神 4
192
《動物朋友 3》繁中版推出 Summer 嘉年華 每日登入免費十連抽等一系列活動登場
手機 | 動物朋友 3(手機遊戲)
10
《闇影詩章》繁中版 1 週年紀念活動舉辦中 登入贈送「起源之光.終焉之闇」卡包兌換券
多平台 | 闇影詩章
0
《Fate/Grand Order》繁中版舉辦清明節特別登入活動 ★5 玉藻前(Lancer)限定登場
手機 | Fate/Grand Order
0
《Fate/Grand Order》繁中版舉辦「迦勒底中秋節特別登入活動」
手機 | Fate/Grand Order
0
《轉生史萊姆 魔王與龍的建國譚》繁中版舉辦登入活動 贈送金・克林姆茲免費招募券
手機 | 關於我轉生變成史萊姆這檔事 魔王與龍的建國譚
0
《魔法紀錄 魔法少女小圓外傳》繁中版上市 搶先日版實裝 100 連抽保底機制!
手機 | 魔法紀錄 魔法少女小圓外傳
0
《救世者之樹》29 日將舉辦繁中版遊戲體驗會
OLG | 救世者之樹 / R1 RO 之父金學圭新作 救世主之樹
0
SQUARE ENIX 旗下 RPG《純白魔女》製作人專訪 期望帶給繁中版玩家更完善的體驗
手機 | 純白魔女
0
2018「高雄遊戲週」將於 8 月 4 日開跑 邀玩家一起登入遊戲世界
活動 | 高雄遊戲週
0
《CODE VEIN 噬血代碼》PS4/Xbox One 繁中體驗版預定 9 月 3 日發布
多平台 | 噬血代碼(CODE VEIN)
0
《SNK 女傑狂熱大亂鬥》《Fate/EXTELLA LINK》9 月 6 日於台北地下街舉行繁中版體驗會
多平台 | SNK 女傑狂熱大亂鬥
0
【試玩】《仙劍奇俠傳七》繁中版搶先試玩 卡牌小遊戲「天地遊」帶來輕鬆體驗
PC | 仙劍奇俠傳七
0
《魔物獵人 Explore》預計於 10 月 7 日解除對新玩家的登入限制
手機 | 無效
0