「過動‧漫活著」第五屆御宅文化國際學術研討會暨巴哈姆特論文獎本週六淡江大學登場

(GNN 記者 Sam 報導) 2016-10-14 16:20:43

  由 U-ACG 與國立交通大學教授梁世佑(RainReader)所創辦的「御宅文化國際學術研討會」於今年邁入第五屆。2012 年首次舉辦即獲得日本交流協會的支持,邀請當時任職於早稻田大學的教授東浩紀來台演講,2013 年與日本相關電視台與合作,將研究擴張到日劇與推理小說,2014 年在巴哈姆特電玩資訊站執行長陳建弘支持下,雙方成立「巴哈姆特論文獎」實際鼓勵從事動漫電玩文化研究之撰寫者。論文通過審查後集結成冊於隔年台北國際書展上市,獲國內外大學圖書館收藏與文化部優良圖書獎章肯定,並再刷上市,見證台灣動漫電玩等廣義次文化研究成果與里程碑。
 
  • image
 
  隨著研究主題之深入,之後開始有來自於香港、中國、新加坡、日本等地的大學研究機構乃至於一般同好的投稿與參與,更拓展了御宅文化研討會的知名度與國際性。而主辦人梁世佑更於今年受邀前往日本各大學演講,分享台灣動漫電玩文化之研究成果,並邀請了日本慶應大學教授率領學生來台灣實際訪問並指導學生相關創作,拓展未來合作與相關交流之機會。
 
  第五屆御宅文化國際學術研討會暨巴哈姆特論文獎預定於本週六 10 月 15 日在淡江大學舉辦,主辦人梁世佑指出:「過去研討會都在國立交通大學舉辦,這是第一次前往他校舉辦,未來我們也希望將巡迴全台灣各學校,甚至期待有朝一日能於海外舉行,展現台灣動漫電玩研究的多元性。」
 
  第五屆御宅文化國際學術研討會主題為「過動‧漫活著」,此主題具有兩層意思:其一是將「過動」、「漫(慢)活」作為速度與生活形態的對比,象徵動態與靜態的互補,試圖說明動漫族群並不完全是大眾所認為的擅社交活動、厭惡運動宅在家中的族群,其實也有為所愛作品展現瘋狂與衝動的一面,例如最近的《Pokemon GO》風潮便可見一例;其次隨著 VR 技術與電腦聲光科技不斷進步,現在正是重新定義、解釋的「虛擬」和「現實」之間互動與互涉之時刻。
 
  • image
 
  第二種意思是「過著動漫的生活」。也就是數位娛樂與視覺表現已經成為今天日常生活的一部份且無所不在。除了作為觀眾隨著劇情歡樂、憤怒、悲傷之外,其實這些 ACG 作品正在各種角度介入並影響著我們的生活。越來越多的動漫作品以現實街道、風景、食物為主題,故出現了許多「聖地巡禮」活動,而《LoveLive!》劇中聲優和現實歌手互為表裡、AKB48 的偶像文化論更代表各種產業的跨界合作等。今天的 ACG 文化更具有全新的表徵與時代意義,未來又可能在我們生活中扮演怎樣的角色呢?
 
  這次的主視覺設計在多位繪師的熱情參與下,最後主辦單位挑選了十夢月老師的作品。在這個電繪蔚為風潮流行的時代,十夢月的作品依舊堅持一筆一畫的親手繪製上色,深淺的墨痕力道躍然紙上,呈現極微細緻的筆觸與神秘的氛圍。在這股日常的動漫生活中妝點優雅、怡然又帶有神秘的風情,希望能帶給與會者一整天愉悅的心情,享受整個論文會議。
 
  • image
 

第五屆御宅文化國際學術研討會論文全覽

 
  第五屆御宅文化國際學術研討會共有 51 篇論文參加了初審,26 篇論文通過初審,21 篇論文交稿通過審,發表錄取率為 41%。這 5 年來投稿數字的上升也顯示了此一動漫電玩領域的文化與產業研究正逐漸受到重視,以下為本屆收稿的 21 篇論文。
 
  梁世佑表示:「本研討會堅持知識分享與相互討論經驗,故所有論文均會完整公開於網路上供大家下載與參考,惟這些論文還需經過研討會評論人與二次修訂與再審後才會出版,故所有論文均不得引用或轉引;若您需要引用,請使用預定於 2017 年發表出版之正式論文集,其他相關之使用,請與主辦單位取得聯繫。(uacg.service@gmail.com)」
 
  以下是本屆國際研討會發表論文一覽:
 
  1. 漫畫創作中運用並置概念於劇情的表現─以《一九四五夏末》為例|楊婷雅
  2. 藉沉浸理論探討QTE系統對遊戲體驗之影響|陳柏均
  3. 漫畫敘事與讀者詮釋:以漫畫《航海王》為例|楊哲豪 
  4. 從電玩《真三國無雙》中看古典小說《三國演義》的不定式文本再製與多元價值兌現:以劉備作為觀察點|劉兆恩、范凱婷
  5. 少女革命:論女性主體的性別角色、認同與出走|吳思萱
  6. 論電玩遊戲中虛構生物的價值定位:以《Pokémon》為例|王建奇
  7. 論細田守家族題材作品中“母性”與“母職”的衝突:以《狼之子雨和雪為例》|趙海涵
  8. 虛擬與現實世界中的乳搖簡史:台灣宅男的動漫、電玩與流行文化觀察|劉揚銘
  9. 二次元版圖的接合與加固:論中國動漫意識的生活化及產業化:以「有妖氣」現象為例|周文鵬
  10. 命運的奴隸與拓荒:論《JoJo的奇妙冒險》之人體圖像及其人文意涵|林齊晧
  11. 虛與實的融合體:2.5 次元的魅力─論日本聲優風潮之形成與聲優文化現象在台之發展|楊雅婷
  12. 論我輩將宗教、靈異與 ACGN 互注的潮流|胡又天
  13. 歐洲聯盟遊戲產業政策之探討|黃惠鈴
  14. 看見香味在跳舞:圖像表達之多重可親性以漫畫《神之雫》為例|范凱婷、劉兆恩
  15. 歡迎來到地球:試論飯島敏宏的巴爾坦星人論|陳韋佑
  16. 《玻璃假面》面具前後的性別展演|陳柔安
  17. 漫畫博物館的實踐與理想|楊書柔
  18. 以多瑪斯論《心靈判官》中人之自由與該追求的幸福|黃璽宇
  19. 現實與虛擬的交叉點:聖地巡禮的發展與前景|郭家寧
  20. 進入遊戲中:從《知覺現象學》探討電子遊戲的感官知覺與主體經驗—從體感到 VR|李秉原
  21. 從希臘悲劇《安堤岡妮》論《廢棄公主》的自然法與自由意志兩大古典課題之辯|賴芸儀
 
  所有論文全文可參考以下連結:
 

2016 第五屆御宅文化國際學術研討會全文

 

2016 第五屆御宅文化國際學術研討會「過動‧漫生活」議程表

 
  第五屆御宅文化國際學術研討會暨第三屆巴哈姆特論文獎「過動‧漫生活」將於 2016 年 10 月 15 日於私立淡江大學淡水校區驚聲紀念大樓「文錙音樂展演廳」與「國際會議廳」舉行,誠摯邀請所有朋友來參與第五屆的盛會,享受一個瀰漫著宅粒子、知識與樂趣分享的微旅行。
 
  • image
  • image
  • image
 
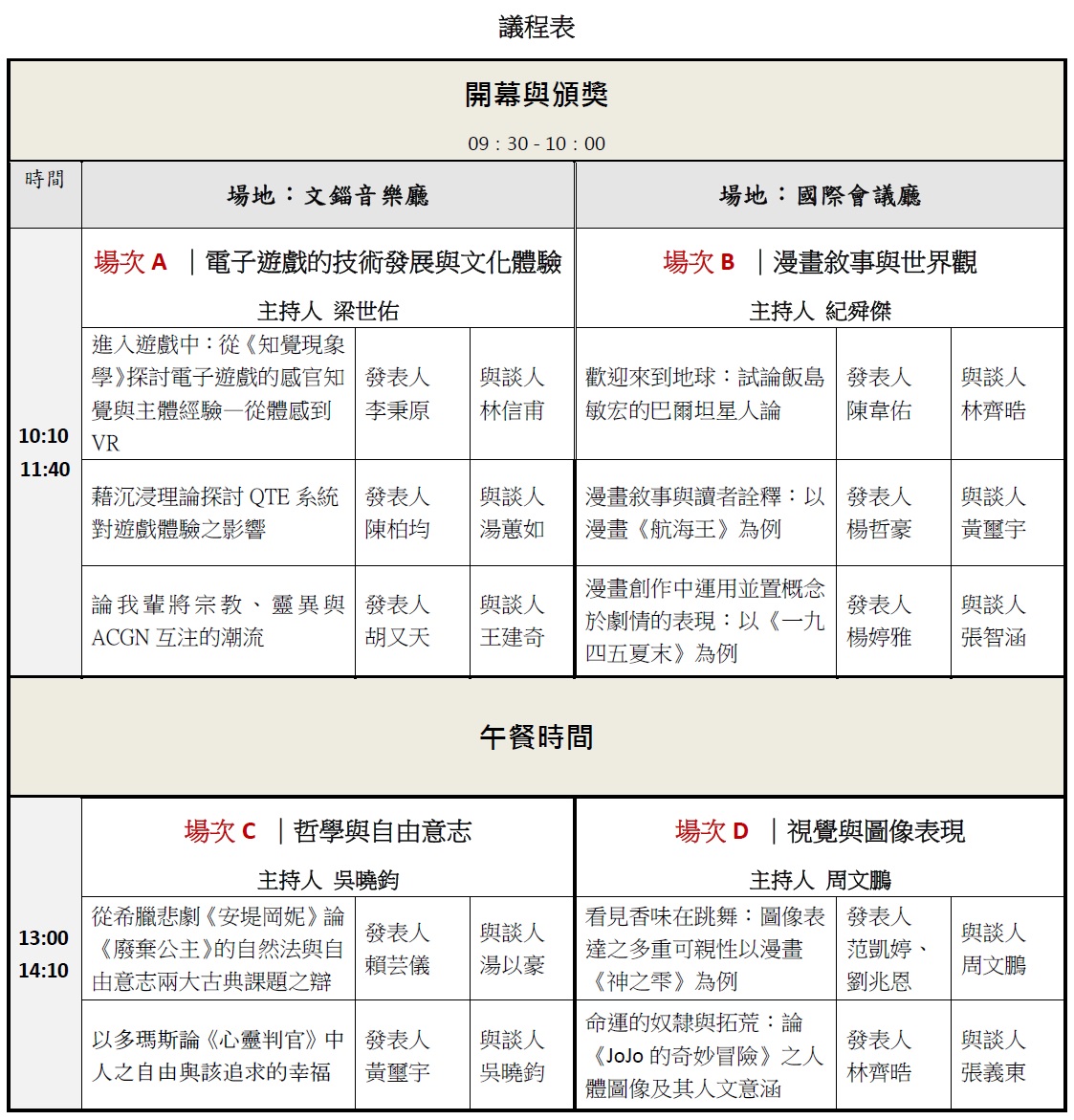
  第五屆研討會共計 51 篇投稿,26 篇通過初審,21 篇通過複審發表,將根據題目、論旨與發表人、評論人之時間之,共分為 8 個場次,分別為:「電子遊戲的技術發展與文化體驗」、「漫畫敘事與世界觀」、「哲學與自由意志」、「視覺與圖像表現」、「產業與政策實現」、「身體與性別認同」、「虛與實:聲優、聖地和乳搖」與「劇情設定與社會鋪陳」,方便大家挑選喜好的主題,分別於「文錙音樂展演廳」與「國際會議廳」舉行,
 
  所有發表場次均開放自由參觀聆聽,無須報名或票券,詳細場次與議程如下:
 
  • image
  • image
 

議事規則

 
A. 發言時間分配及按鈴規則
  1. 論文發表人依議程順序宣讀論文,每人 15 分鐘, 時間結束前 2 分鐘按鈴一響,時間到按鈴兩響,而後每超過半分鐘按鈴一響。 
  2. 與談人每人 10  分鐘,結束前 2 分鐘按鈴一響,時間到按鈴兩響,而後每超過半分鐘按鈴一響。
  3. 發表人回應與談人 2 分鐘,時間到直接按鈴兩響。
  4. 其餘時間主席彈性運用,包含觀眾問答。主持人有順暢會議進行、維持會場秩序之義務,並且根據需要,擁有自由調整各項發言時間長短的權利,一人發言結束後,必須由主持人請下一位發言人發言。
 
B. 會場使用注意事項
  1. 發表人或與談人均可準備投影片或相關有利之道具(會場僅備有 Windows 系統電腦)進行發表,各項設備、器具請妥為愛惜使用。 
  2. 請將行動電話保持關機或靜音模式,以利議事進行。
 

相關資訊

  • 會議名稱:第五屆御宅文化國際學術研討會暨巴哈姆特論文獎
  • 會議時間:2016 年 10 月 15 日(六)上午 9:30 至下午 17:30
  • 會議地點:私立淡江大學淡水校區驚聲紀念大樓
  • 會議地址:25137 新北市淡水區英專路 151 號
  • 交通方式:1. 乘坐捷運淡水線至終點淡水站,搭乘淡水客運紅 28(R28)
          或指南客運紅 27 (R27)至終點站淡江大學
         2. 開車自行前往者,請於入口處告知來參加學術研討會即可
  • 主辦單位:國立交通大學數位動畫文創學程、淡江大學未來所
  • 協辦與贊助單位:巴哈姆特電玩資訊網站、台灣藝術與文化社會學會

載入中...

延伸報導

所有人都是 OTAKU! 第 14 屆 ACG 文化與技術國際學術研討會暨巴哈姆特論文獎圓滿落幕
產業 | 御宅文化學術研討會
10
第 14 屆 ACG 研討會暨巴哈姆特論文獎登場 台日同步舉行 國際重量級學者齊聚交流
產業 | 御宅文化學術研討會
1
第 14 屆 ACG 文化與技術國際學術研討會暨巴哈姆特論文獎開放報名 將於京都與新竹舉辦
產業 | 御宅文化學術研討會
42
第 13 屆巴哈姆特論文獎於大阪大學圓滿落幕 電視製作人揭露日本動畫成功原因
產業 | 御宅文化學術研討會
4
第 13 屆巴哈姆特論文獎將於大阪大學舉行 商業 VTuber 中之人與研究者直接對談
產業 | 御宅文化學術研討會
12
第六屆御宅文化國際學術研討會暨巴哈姆特論文獎將於本週六在文化大學舉辦
活動 | 御宅文化學術研討會
0
第六屆御宅文化國際學術研討會暨巴哈姆特論文獎圓滿落幕 廣邀大眾參與 ACG 研究論述
活動 | 御宅文化學術研討會
0
2018 御宅文化國際學術研討會暨巴哈姆特論文獎議程公布 即日起開放論文下載
活動 | 御宅文化學術研討會
0
第五屆御宅文化學術研討會暨巴哈論文獎圓滿落幕 以多元學術觀點探討 ACG 議題
其他 | 御宅文化學術研討會
0
2019 御宅文化國際學術研討會巴哈姆特論文獎議程公開 台灣場週日中原大學盛大登場
活動 | 御宅文化學術研討會
0
2019 御宅文化學術研討會巴哈論文獎台灣場圓滿落幕 月底首度前進日本慶應大學
活動 | 御宅文化學術研討會
0
2021 御宅文化學術研討會巴哈論文獎圓滿落幕 期許明年重啟海外學術交流活動
活動 | 御宅文化學術研討會
0
2020 御宅文化學術研討會巴哈論文獎圓滿落幕 展現對 ACG 議題的認真與熱情
活動 | 御宅文化學術研討會
0
第四屆御宅文化學術研討會開始徵稿 第三屆論文集《幻境與實相》書展熱銷
其他 | 御宅文化學術研討會
0
2019 第八屆御宅文化國際學術研討會開始報名 得獎論文將獲邀前往日本發表
活動 | 御宅文化學術研討會
0
2019 御宅文化國際學術研討會暨巴哈姆特論文獎初審延後通知
活動 | 御宅文化學術研討會
0
錄取者免費招待前往日本! 2023 ACG 文化與技術國際學術研討會暨巴哈姆特論文獎開始徵稿
產業 | 御宅文化學術研討會
207
2021 第十屆 ACG 文化國際學術研討會暨巴哈姆特論文獎公布錄取名單 預定 12/19 舉辦
活動 | 御宅文化學術研討會
0
「第 3 屆御宅學術研討會」暨「首屆巴哈姆特論文獎」圓滿落幕
其他 | 電玩相關動漫畫
0
「戰鬥與力量」第四屆國際御宅學術研討會暨第二屆巴哈姆特論文獎 今日圓滿舉辦
多平台 | 御宅文化學術研討會
0